| Category | ID | Term | DB Object | Evidence | Organism | Reference |
|---|---|---|---|---|---|---|
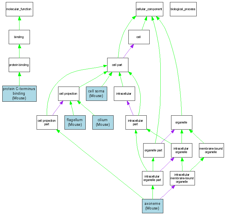
| Molecular Function | GO:0008022 | protein C-terminus binding | MGI:1919127 | IPI | Mouse | MGI:MGI:3688350|PMID:15258581 |
| Cellular Component | GO:0005930 | axoneme | MGI:1919127 | IDA | Mouse | MGI:MGI:3529636|PMID:15670853 |
| Cellular Component | GO:0043025 | cell soma | MGI:1919127 | IDA | Mouse | MGI:MGI:3688350|PMID:15258581 |
| Cellular Component | GO:0005929 | cilium | MGI:1919127 | IDA | Mouse | MGI:MGI:3529636|PMID:15670853 |
| Cellular Component | GO:0019861 | flagellum | MGI:1919127 | IDA | Mouse | MGI:MGI:3529636|PMID:15670853 |