| Category | ID | Term | DB Object | Evidence | Organism | Reference |
|---|---|---|---|---|---|---|
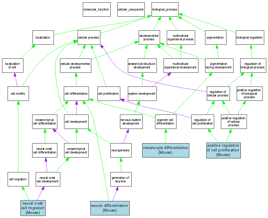
| Biological Process | GO:0030318 | melanocyte differentiation | MGI:95285 | IDA | Mouse | MGI:MGI:85072|PMID:9012511 |
| Biological Process | GO:0001755 | neural crest cell migration | MGI:95285 | IMP | Mouse | MGI:MGI:1267304|PMID:9624616 |
| Biological Process | GO:0030182 | neuron differentiation | MGI:95285 | IMP | Mouse | MGI:MGI:1267304|PMID:9624616 |
| Biological Process | GO:0008284 | positive regulation of cell proliferation | MGI:95285 | IDA | Mouse | MGI:MGI:1934508|PMID:11401406 |