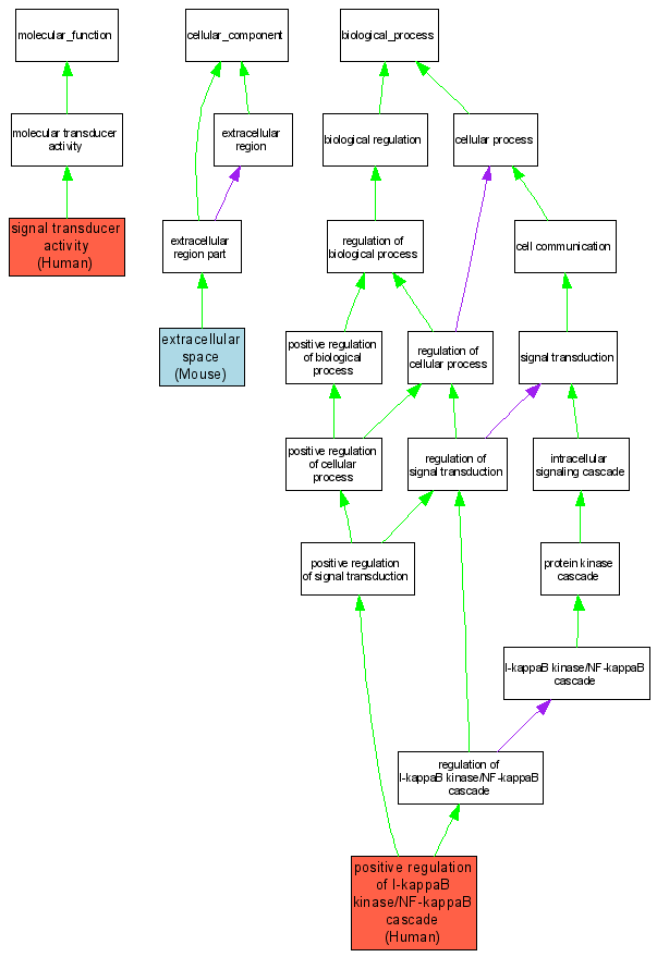
Compare GO annotations for ECM1 and its orthologs

A table of the annotations represented in this image is provided below.
CategoryIDTermDB ObjectEvidenceOrganismReference
Molecular FunctionGO:0004871signal transducer activity Q16610IMPHumanPMID:12761501
Cellular ComponentGO:0005615extracellular space MGI:103060IDAMouseMGI:MGI:74283|PMID:7608209
Biological ProcessGO:0043123positive regulation of I-kappaB kinase/NF-kappaB cascade Q16610IMPHumanPMID:12761501