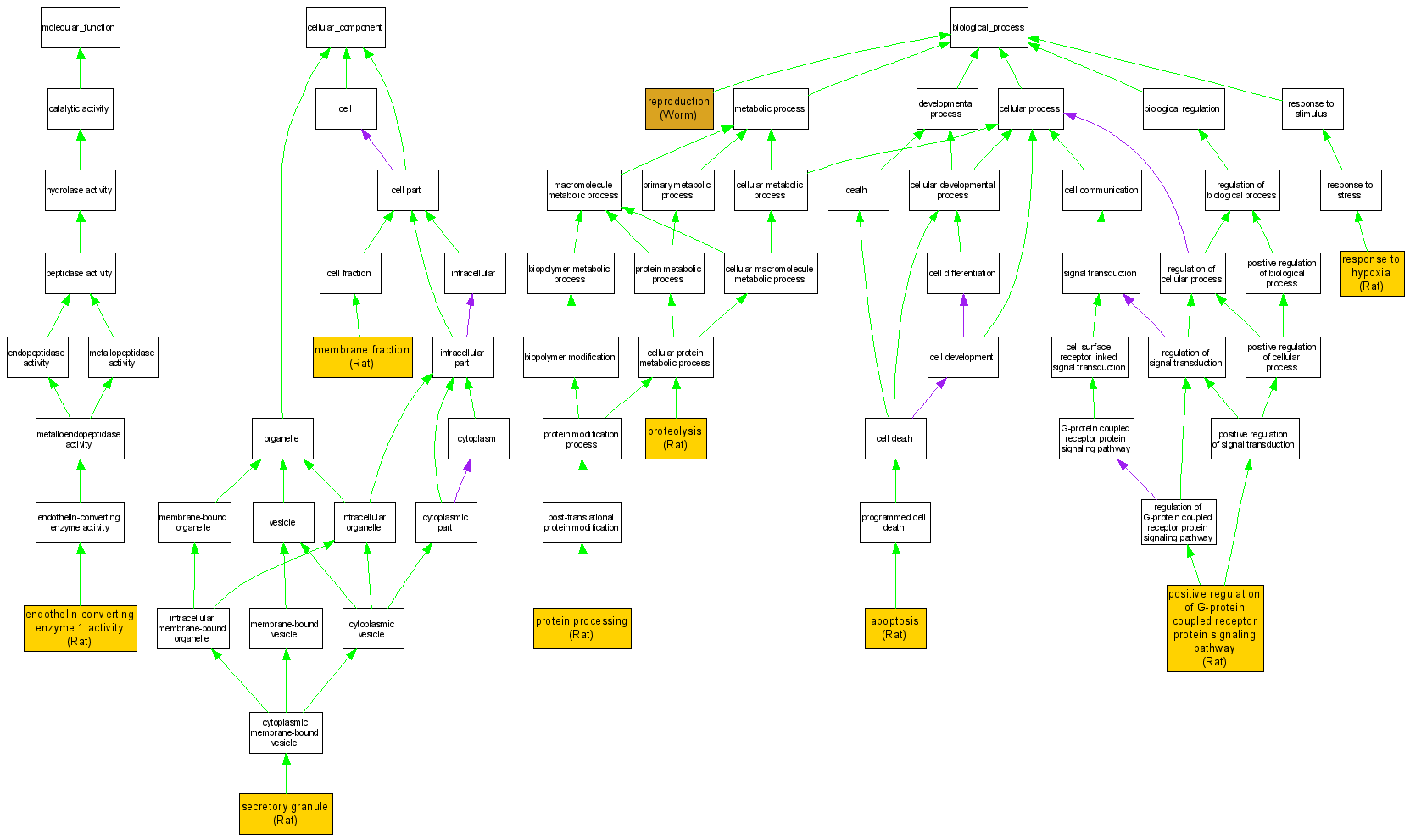
| Category | ID | Term | DB Object | Evidence | Organism | Reference |
| Molecular Function | GO:0016512 | endothelin-converting enzyme 1 activity |
RGD:620293 | IDA | Rat | RGD:728596|PMID:8034569 |
| Cellular Component | GO:0005624 | membrane fraction |
RGD:620293 | IDA | Rat | RGD:728596|PMID:8034569 |
| Cellular Component | GO:0030141 | secretory granule |
RGD:620293 | IDA | Rat | RGD:728806|PMID:11813889 |
| Biological Process | GO:0006915 | apoptosis |
RGD:620293 | IMP | Rat | RGD:1581735|PMID:15733912 |
| Biological Process | GO:0045745 | positive regulation of G-protein coupled receptor protein signaling pathway |
RGD:620293 | IMP | Rat | RGD:1581735|PMID:15733912 |
| Biological Process | GO:0016485 | protein processing |
RGD:620293 | IDA | Rat | RGD:728596|PMID:8034569 |
| Biological Process | GO:0006508 | proteolysis |
RGD:620293 | IDA | Rat | RGD:728596|PMID:8034569 |
| Biological Process | GO:0000003 | reproduction |
WBGene00013926 | IMP | Worm | WB:WBPaper00004651|PMID:11231151 |
| Biological Process | GO:0001666 | response to hypoxia |
RGD:620293 | IDA | Rat | RGD:728806|PMID:11813889 |