| Category | ID | Term | DB Object | Evidence | Organism | Reference |
| Molecular Function | GO:0000247 | C-8 sterol isomerase activity |
MGI:107822 | IDA | Mouse | MGI:MGI:82827|PMID:8798407 |
| Molecular Function | GO:0000247 | C-8 sterol isomerase activity |
MGI:107822 | IMP | Mouse | MGI:MGI:1339492|PMID:10391218 |
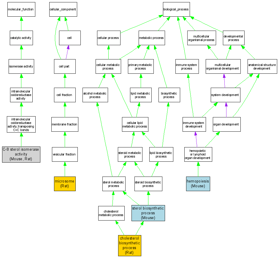
| Molecular Function | GO:0000247 | C-8 sterol isomerase activity |
RGD:620957 | IDA | Rat | RGD:628445|PMID:11171067 |
| Cellular Component | GO:0005792 | microsome |
RGD:620957 | IDA | Rat | RGD:628445|PMID:11171067 |
| Biological Process | GO:0006695 | cholesterol biosynthetic process |
RGD:620957 | IDA | Rat | RGD:628445|PMID:11171067 |
| Biological Process | GO:0030097 | hemopoiesis |
MGI:107822 | IMP | Mouse | MGI:MGI:1353246|PMID:10987663 |
| Biological Process | GO:0016126 | sterol biosynthetic process |
MGI:107822 | IMP | Mouse | MGI:MGI:1339492|PMID:10391218 |