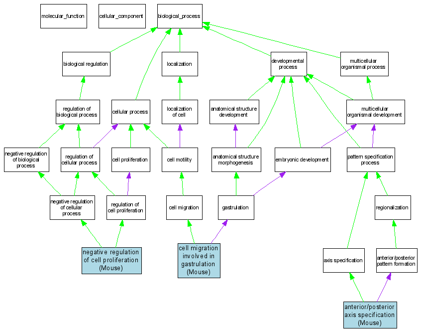
Compare GO annotations for EBAF and its orthologs

A table of the annotations represented in this image is provided below.
CategoryIDTermDB ObjectEvidenceOrganismReference
Biological ProcessGO:0009948anterior/posterior axis specification MGI:107405IGIMouseMGI:MGI:3042338|PMID:15004567
Biological ProcessGO:0042074cell migration involved in gastrulation MGI:107405IGIMouseMGI:MGI:3042338|PMID:15004567
Biological ProcessGO:0008285negative regulation of cell proliferation MGI:107405IGIMouseMGI:MGI:3042338|PMID:15004567