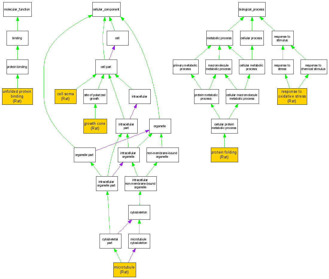
| Category | ID | Term | DB Object | Evidence | Organism | Reference |
| Molecular Function | GO:0051082 | unfolded protein binding |
RGD:628863 | IDA | Rat | RGD:1304300|PMID:14970196 |
| Cellular Component | GO:0043025 | cell soma |
RGD:628863 | IDA | Rat | RGD:1304300|PMID:14970196 |
| Cellular Component | GO:0030426 | growth cone |
RGD:628863 | IDA | Rat | RGD:1304300|PMID:14970196 |
| Cellular Component | GO:0005874 | microtubule |
RGD:628863 | IPI | Rat | RGD:1304300|PMID:14970196 |
| Biological Process | GO:0006457 | protein folding |
RGD:628863 | IDA | Rat | RGD:1304300|PMID:14970196 |
| Biological Process | GO:0006979 | response to oxidative stress |
RGD:628863 | IPI | Rat | RGD:634735|PMID:12671990 |