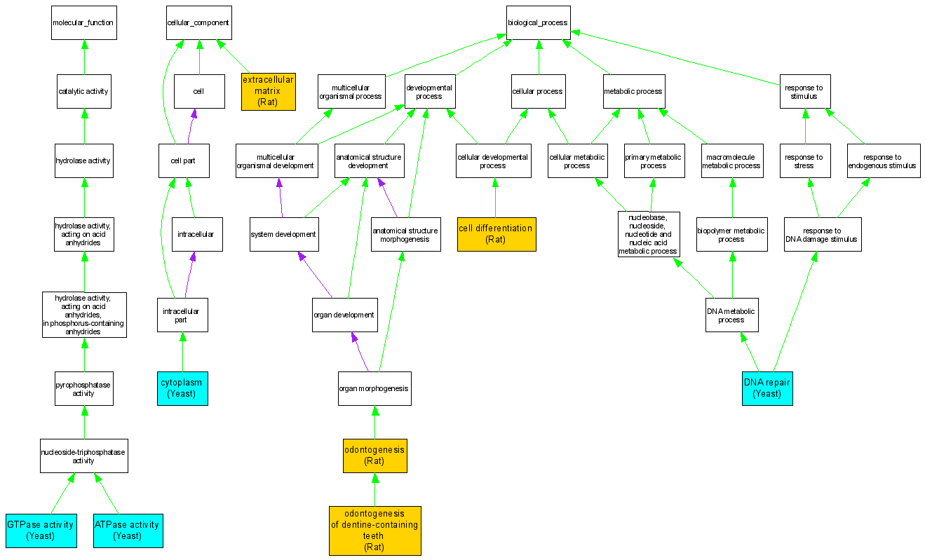
| Category | ID | Term | DB Object | Evidence | Organism | Reference |
| Molecular Function | GO:0016887 | ATPase activity |
S000004784 | IDA | Yeast | SGD_REF:S000056059|PMID:8444852 |
| Molecular Function | GO:0003924 | GTPase activity |
S000004784 | IDA | Yeast | SGD_REF:S000056059|PMID:8444852 |
| Cellular Component | GO:0005737 | cytoplasm |
S000004784 | IDA | Yeast | SGD_REF:S000074185|PMID:14562095 |
| Cellular Component | GO:0031012 | extracellular matrix |
RGD:2525 | IDA | Rat | RGD:1599799|PMID:16776771 |
| Biological Process | GO:0030154 | cell differentiation |
RGD:2525 | IEP | Rat | RGD:1599801|PMID:15308669 |
| Biological Process | GO:0006281 | DNA repair |
S000004784 | IMP | Yeast | SGD_REF:S000042288|PMID:2111448 |
| Biological Process | GO:0006281 | DNA repair |
S000004784 | IDA | Yeast | SGD_REF:S000042288|PMID:2111448 |
| Biological Process | GO:0042476 | odontogenesis |
RGD:2525 | IEP | Rat | RGD:728746|PMID:11695756 |
| Biological Process | GO:0042475 | odontogenesis of dentine-containing teeth |
RGD:2525 | IEP | Rat | RGD:1599800|PMID:15533758 |