| Category | ID | Term | DB Object | Evidence | Organism | Reference |
|---|---|---|---|---|---|---|
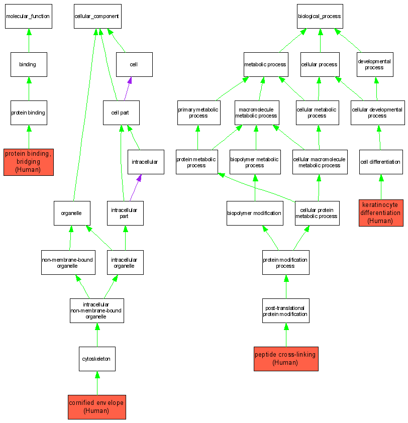
| Molecular Function | GO:0030674 | protein binding, bridging | P15924 | IDA | Human | PMID:10908733 |
| Cellular Component | GO:0001533 | cornified envelope | P15924 | IDA | Human | PMID:10908733 |
| Biological Process | GO:0030216 | keratinocyte differentiation | P15924 | IDA | Human | PMID:10908733 |
| Biological Process | GO:0018149 | peptide cross-linking | P15924 | IDA | Human | PMID:10908733 |