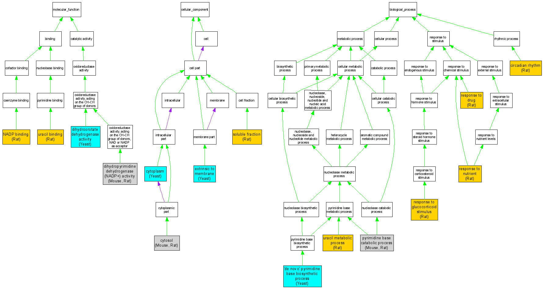
| Category | ID | Term | DB Object | Evidence | Organism | Reference |
| Molecular Function | GO:0004152 | dihydroorotate dehydrogenase activity |
S000001699 | IDA | Yeast | SGD_REF:S000041097|PMID:1511880 |
| Molecular Function | GO:0017113 | dihydropyrimidine dehydrogenase (NADP+) activity |
MGI:2139667 | IDA | Mouse | MGI:MGI:2657070|PMID:12651209 |
| Molecular Function | GO:0017113 | dihydropyrimidine dehydrogenase (NADP+) activity |
RGD:621218 | IDA | Rat | RGD:632636|PMID:9819714 |
| Molecular Function | GO:0017113 | dihydropyrimidine dehydrogenase (NADP+) activity |
RGD:621218 | IDA | Rat | RGD:1624989|PMID:7626590 |
| Molecular Function | GO:0050661 | NADP binding |
RGD:621218 | IDA | Rat | RGD:1624989|PMID:7626590 |
| Molecular Function | GO:0002058 | uracil binding |
RGD:621218 | IDA | Rat | RGD:1624989|PMID:7626590 |
| Cellular Component | GO:0005737 | cytoplasm |
S000001699 | IDA | Yeast | SGD_REF:S000044017|PMID:1409592 |
| Cellular Component | GO:0005829 | cytosol |
MGI:2139667 | IDA | Mouse | MGI:MGI:2657070|PMID:12651209 |
| Cellular Component | GO:0005829 | cytosol |
RGD:621218 | IDA | Rat | RGD:1599790|PMID:9348115 |
| Cellular Component | GO:0019898 | extrinsic to membrane |
S000001699 | IDA | Yeast | SGD_REF:S000069514|PMID:11921093 |
| Cellular Component | GO:0005625 | soluble fraction |
RGD:621218 | IDA | Rat | RGD:1624989|PMID:7626590 |
| Biological Process | GO:0006207 | 'de novo' pyrimidine base biosynthetic process |
S000001699 | IMP | Yeast | SGD_REF:S000065623|PMID:5651325 |
| Biological Process | GO:0007623 | circadian rhythm |
RGD:621218 | IDA | Rat | RGD:1599793|PMID:8504424 |
| Biological Process | GO:0006208 | pyrimidine base catabolic process |
MGI:2139667 | IDA | Mouse | MGI:MGI:2657070|PMID:12651209 |
| Biological Process | GO:0006208 | pyrimidine base catabolic process |
RGD:621218 | IDA | Rat | RGD:1599794|PMID:1629785 |
| Biological Process | GO:0042493 | response to drug |
RGD:621218 | IDA | Rat | RGD:1599791|PMID:8161345 |
| Biological Process | GO:0051384 | response to glucocorticoid stimulus |
RGD:621218 | IEP | Rat | RGD:632636|PMID:9819714 |
| Biological Process | GO:0007584 | response to nutrient |
RGD:621218 | IDA | Rat | RGD:1599792|PMID:8252488 |
| Biological Process | GO:0019860 | uracil metabolic process |
RGD:621218 | IDA | Rat | RGD:1624989|PMID:7626590 |