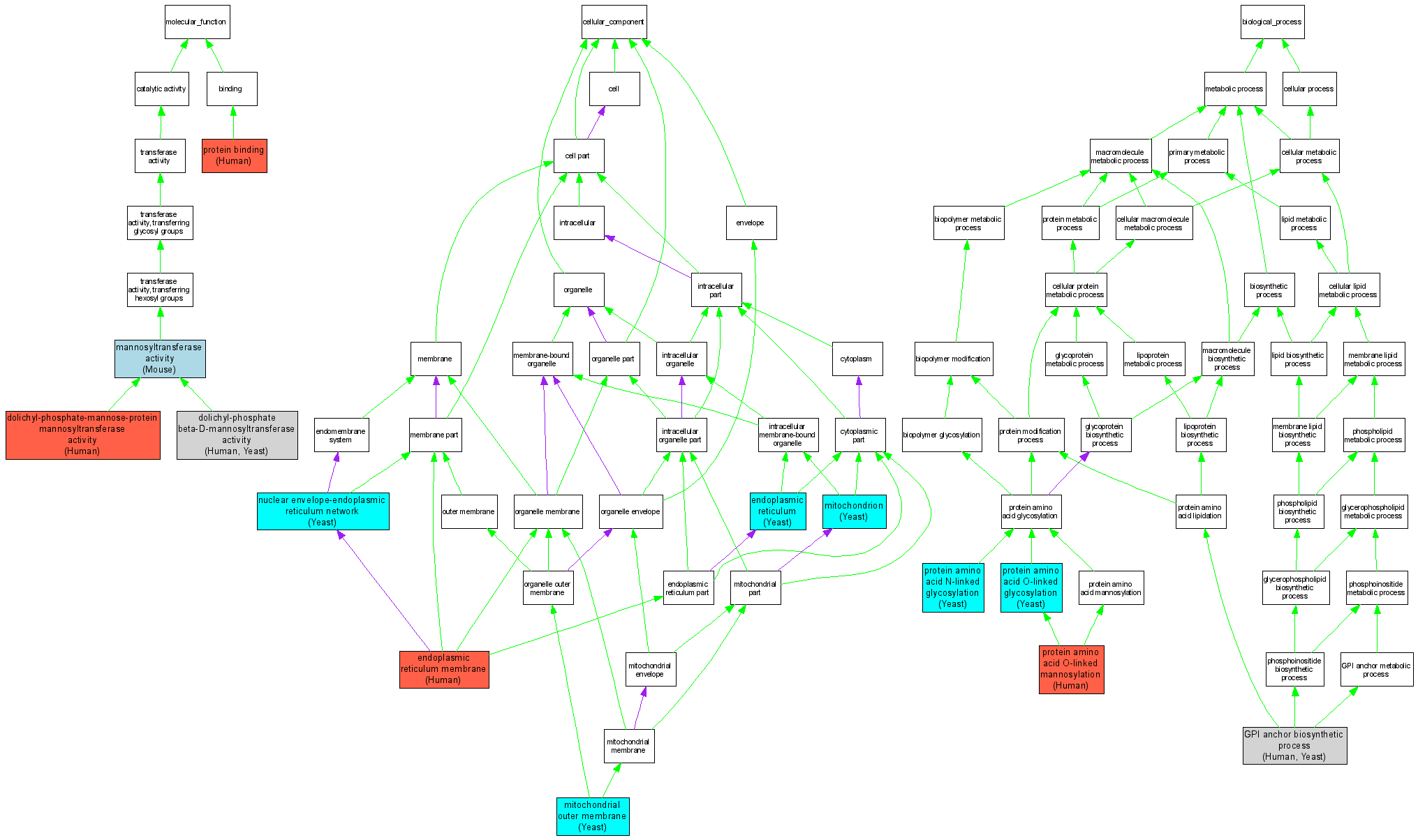
| Category | ID | Term | DB Object | Evidence | Organism | Reference |
| Molecular Function | GO:0004582 | dolichyl-phosphate beta-D-mannosyltransferase activity |
O60762 | IDA | Human | PMID:9535917 |
| Molecular Function | GO:0004582 | dolichyl-phosphate beta-D-mannosyltransferase activity |
S000006387 | IDA | Yeast | SGD_REF:S000114976|PMID:16549409 |
| Molecular Function | GO:0004582 | dolichyl-phosphate beta-D-mannosyltransferase activity |
S000006387 | IDA | Yeast | SGD_REF:S000045860|PMID:3053713 |
| Molecular Function | GO:0004169 | dolichyl-phosphate-mannose-protein mannosyltransferase activity |
O60762 | IDA | Human | PMID:9535917 |
| Molecular Function | GO:0000030 | mannosyltransferase activity |
MGI:1330239 | IMP | Mouse | MGI:MGI:1329093|PMID:9535917 |
| Molecular Function | GO:0005515 | protein binding |
O60762 | IPI | Human | PMID:16280320 |
| Cellular Component | GO:0005783 | endoplasmic reticulum |
S000006387 | IDA | Yeast | SGD_REF:S000056641|PMID:1803815 |
| Cellular Component | GO:0005789 | endoplasmic reticulum membrane |
O60762 | IDA | Human | PMID:9724629 |
| Cellular Component | GO:0005741 | mitochondrial outer membrane |
S000006387 | IDA | Yeast | SGD_REF:S000114057|PMID:16407407 |
| Cellular Component | GO:0005739 | mitochondrion |
S000006387 | IDA | Yeast | SGD_REF:S000117178|PMID:16823961 |
| Cellular Component | GO:0005739 | mitochondrion |
S000006387 | IDA | Yeast | SGD_REF:S000075100|PMID:14576278 |
| Cellular Component | GO:0042175 | nuclear envelope-endoplasmic reticulum network |
S000006387 | IDA | Yeast | SGD_REF:S000047509|PMID:10419517 |
| Biological Process | GO:0006506 | GPI anchor biosynthetic process |
O60762 | IDA | Human | PMID:9535917 |
| Biological Process | GO:0006506 | GPI anchor biosynthetic process |
S000006387 | IMP | Yeast | SGD_REF:S000053920|PMID:1333231 |
| Biological Process | GO:0006487 | protein amino acid N-linked glycosylation |
S000006387 | IMP | Yeast | SGD_REF:S000053920|PMID:1333231 |
| Biological Process | GO:0006493 | protein amino acid O-linked glycosylation |
S000006387 | IMP | Yeast | SGD_REF:S000053920|PMID:1333231 |
| Biological Process | GO:0035269 | protein amino acid O-linked mannosylation |
O60762 | IDA | Human | PMID:9535917 |