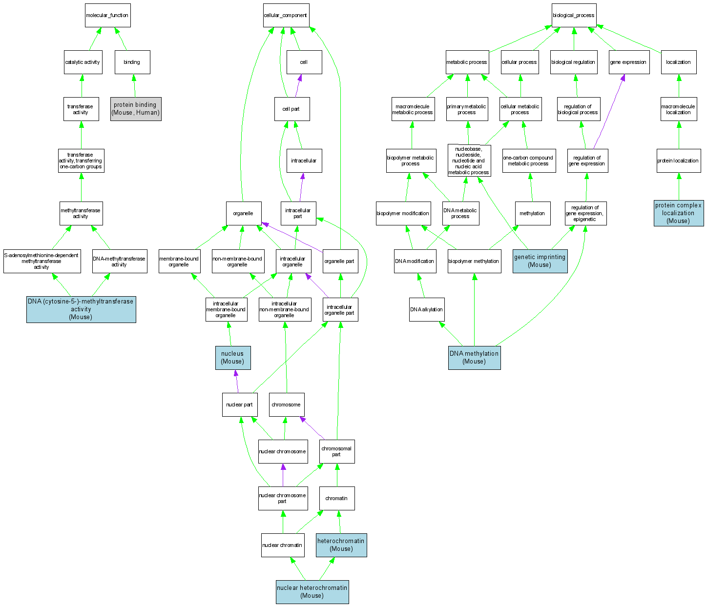
| Category | ID | Term | DB Object | Evidence | Organism | Reference |
| Molecular Function | GO:0003886 | DNA (cytosine-5-)-methyltransferase activity |
MGI:1261819 | IDA | Mouse | MGI:MGI:3623538|PMID:16543361 |
| Molecular Function | GO:0005515 | protein binding |
MGI:1261819 | IPI | Mouse | MGI:MGI:2178074|PMID:11934864 |
| Molecular Function | GO:0005515 | protein binding |
MGI:1261819 | IPI | Mouse | MGI:MGI:3623538|PMID:16543361 |
| Molecular Function | GO:0005515 | protein binding |
Q9UBC3 | IPI | Human | PMID:11735126 |
| Molecular Function | GO:0005515 | protein binding |
Q9UBC3 | IPI | Human | PMID:16682412 |
| Molecular Function | GO:0005515 | protein binding |
Q9UBC3 | IPI | Human | PMID:16357870 |
| Cellular Component | GO:0000792 | heterochromatin |
MGI:1261819 | IDA | Mouse | MGI:MGI:2682084|PMID:14519686 |
| Cellular Component | GO:0005720 | nuclear heterochromatin |
MGI:1261819 | IDA | Mouse | MGI:MGI:2178074|PMID:11934864 |
| Cellular Component | GO:0005720 | nuclear heterochromatin |
MGI:1261819 | IDA | Mouse | MGI:MGI:3623538|PMID:16543361 |
| Cellular Component | GO:0005634 | nucleus |
MGI:1261819 | IDA | Mouse | MGI:MGI:3623538|PMID:16543361 |
| Biological Process | GO:0006306 | DNA methylation |
MGI:1261819 | IGI | Mouse | MGI:MGI:3623538|PMID:16543361 |
| Biological Process | GO:0006349 | genetic imprinting |
MGI:1261819 | IMP | Mouse | MGI:MGI:2178074|PMID:11934864 |
| Biological Process | GO:0031503 | protein complex localization |
MGI:1261819 | IDA | Mouse | MGI:MGI:3623538|PMID:16543361 |