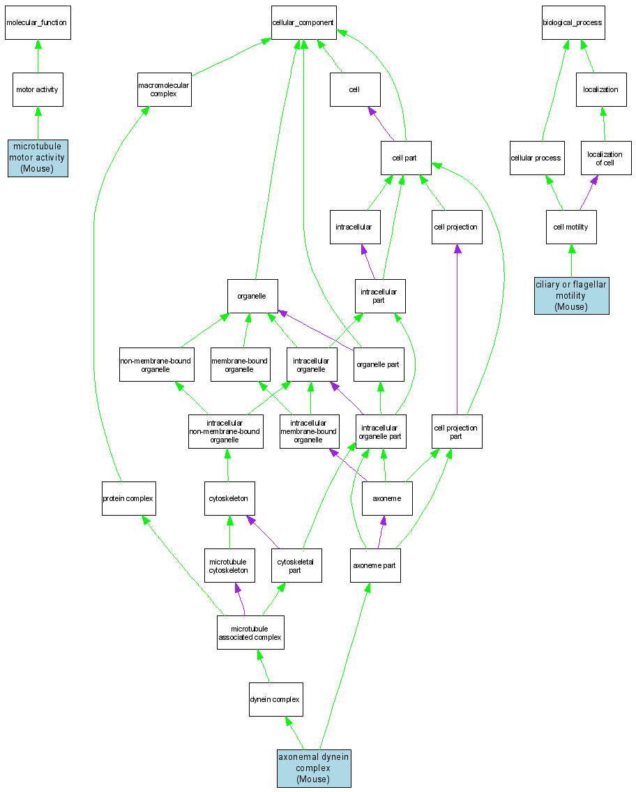
Compare GO annotations for DNAH5 and its orthologs

A table of the annotations represented in this image is provided below.
CategoryIDTermDB ObjectEvidenceOrganismReference
Molecular FunctionGO:0003777microtubule motor activity MGI:107718IMPMouseMGI:MGI:2178772|PMID:11912187
Cellular ComponentGO:0005858axonemal dynein complex MGI:107718IMPMouseMGI:MGI:2178772|PMID:11912187
Biological ProcessGO:0001539ciliary or flagellar motility MGI:107718IMPMouseMGI:MGI:2178772|PMID:11912187