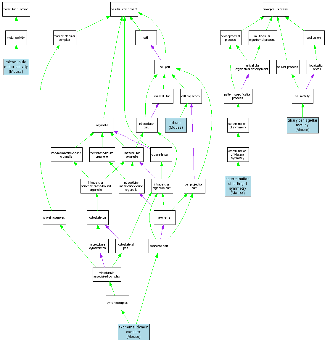
| Category | ID | Term | DB Object | Evidence | Organism | Reference |
| Molecular Function | GO:0003777 | microtubule motor activity |
MGI:1100864 | IDA | Mouse | MGI:MGI:1347236|PMID:10556073 |
| Cellular Component | GO:0005858 | axonemal dynein complex |
MGI:1100864 | IDA | Mouse | MGI:MGI:1347236|PMID:10556073 |
| Cellular Component | GO:0005929 | cilium |
MGI:1100864 | IDA | Mouse | MGI:MGI:1347236|PMID:10556073 |
| Biological Process | GO:0001539 | ciliary or flagellar motility |
MGI:1100864 | IDA | Mouse | MGI:MGI:1347236|PMID:10556073 |
| Biological Process | GO:0007368 | determination of left/right symmetry |
MGI:1100864 | IMP | Mouse | MGI:MGI:1099344|PMID:9353118 |
| Biological Process | GO:0007368 | determination of left/right symmetry |
MGI:1100864 | IMP | Mouse | MGI:MGI:1347236|PMID:10556073 |