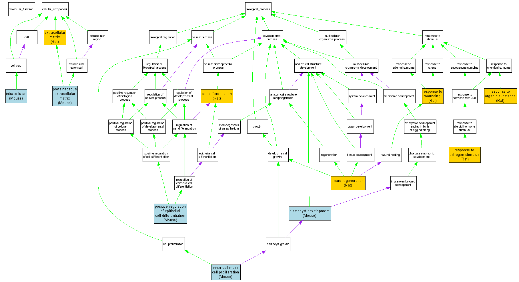
| Category | ID | Term | DB Object | Evidence | Organism | Reference |
| Cellular Component | GO:0031012 | extracellular matrix |
RGD:61984 | IDA | Rat | RGD:1599784|PMID:11121438 |
| Cellular Component | GO:0005622 | intracellular |
MGI:106210 | IDA | Mouse | MGI:MGI:3057099|PMID:15452149 |
| Cellular Component | GO:0005578 | proteinaceous extracellular matrix |
MGI:106210 | IDA | Mouse | MGI:MGI:3057099|PMID:15452149 |
| Biological Process | GO:0001824 | blastocyst development |
MGI:106210 | IMP | Mouse | MGI:MGI:3057099|PMID:15452149 |
| Biological Process | GO:0030154 | cell differentiation |
RGD:61984 | IEP | Rat | RGD:632595|PMID:12368192 |
| Biological Process | GO:0001833 | inner cell mass cell proliferation |
MGI:106210 | IDA | Mouse | MGI:MGI:3057099|PMID:15452149 |
| Biological Process | GO:0030858 | positive regulation of epithelial cell differentiation |
MGI:106210 | IDA | Mouse | MGI:MGI:3057099|PMID:15452149 |
| Biological Process | GO:0043627 | response to estrogen stimulus |
RGD:61984 | IEP | Rat | RGD:1599781|PMID:15564322 |
| Biological Process | GO:0010033 | response to organic substance |
RGD:61984 | IEP | Rat | RGD:1599782|PMID:12419858 |
| Biological Process | GO:0009611 | response to wounding |
RGD:61984 | IEP | Rat | RGD:632595|PMID:12368192 |
| Biological Process | GO:0042246 | tissue regeneration |
RGD:61984 | IEP | Rat | RGD:632595|PMID:12368192 |