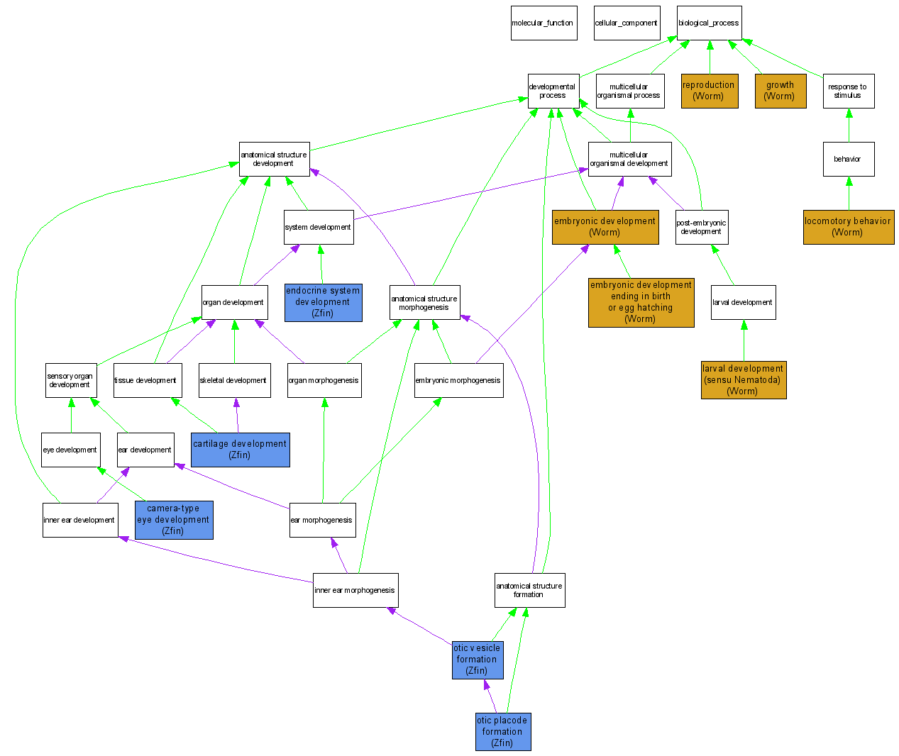
Compare GO annotations for DLX3 and its orthologs

A table of the annotations represented in this image is provided below.
CategoryIDTermDB ObjectEvidenceOrganismReference
Biological ProcessGO:0043010camera-type eye development ZDB-GENE-990415-50IGIZfinZFIN:ZDB-PUB-050426-1|PMID:15728669
Biological ProcessGO:0043010camera-type eye development ZDB-GENE-980526-280IGIZfinZFIN:ZDB-PUB-050426-1|PMID:15728669
Biological ProcessGO:0051216cartilage development ZDB-GENE-980526-280IGIZfinZFIN:ZDB-PUB-060517-6|PMID:16678149
Biological ProcessGO:0009790embryonic development WBGene00000463IMPWormWB:WBPaper00004947|PMID:11747075
Biological ProcessGO:0009792embryonic development ending in birth or egg hatching WBGene00000463IMPWormWB:WBPaper00006395|PMID:14551910
Biological ProcessGO:0009792embryonic development ending in birth or egg hatching WBGene00000463IMPWormWB:WBPaper00004947|PMID:11747075
Biological ProcessGO:0035270endocrine system development ZDB-GENE-990415-50IGIZfinZFIN:ZDB-PUB-050426-1|PMID:15728669
Biological ProcessGO:0035270endocrine system development ZDB-GENE-980526-280IGIZfinZFIN:ZDB-PUB-050426-1|PMID:15728669
Biological ProcessGO:0040007growth WBGene00000463IMPWormWB:WBPaper00006395|PMID:14551910
Biological ProcessGO:0002119larval development (sensu Nematoda) WBGene00000463IMPWormWB:WBPaper00006395|PMID:14551910
Biological ProcessGO:0007626locomotory behavior WBGene00000463IMPWormWB:WBPaper00006395|PMID:14551910
Biological ProcessGO:0043049otic placode formation ZDB-GENE-980526-280IMPZfinZFIN:ZDB-PUB-041228-8|PMID:15604103
Biological ProcessGO:0043049otic placode formation ZDB-GENE-980526-280IGIZfinZFIN:ZDB-PUB-041006-7|PMID:15459102
Biological ProcessGO:0043049otic placode formation ZDB-GENE-980526-280IMPZfinZFIN:ZDB-PUB-041006-7|PMID:15459102
Biological ProcessGO:0043049otic placode formation ZDB-GENE-980526-280IGIZfinZFIN:ZDB-PUB-030416-1|PMID:12668634
Biological ProcessGO:0043049otic placode formation ZDB-GENE-990415-50IGIZfinZFIN:ZDB-PUB-030416-1|PMID:12668634
Biological ProcessGO:0043049otic placode formation ZDB-GENE-980526-280IMPZfinZFIN:ZDB-PUB-030416-1|PMID:12668634
Biological ProcessGO:0043049otic placode formation ZDB-GENE-980526-280IGIZfinZFIN:ZDB-PUB-040611-5|PMID:15188428
Biological ProcessGO:0043049otic placode formation ZDB-GENE-990415-50IGIZfinZFIN:ZDB-PUB-040611-5|PMID:15188428
Biological ProcessGO:0030916otic vesicle formation ZDB-GENE-980526-280IMPZfinZFIN:ZDB-PUB-070210-20|PMID:17239227
Biological ProcessGO:0030916otic vesicle formation ZDB-GENE-980526-280IMPZfinZFIN:ZDB-PUB-040611-5|PMID:15188428
Biological ProcessGO:0030916otic vesicle formation ZDB-GENE-980526-280IGIZfinZFIN:ZDB-PUB-040611-5|PMID:15188428
Biological ProcessGO:0030916otic vesicle formation ZDB-GENE-990415-50IGIZfinZFIN:ZDB-PUB-040611-5|PMID:15188428
Biological ProcessGO:0000003reproduction WBGene00000463IMPWormWB:WBPaper00025054|PMID:15791247