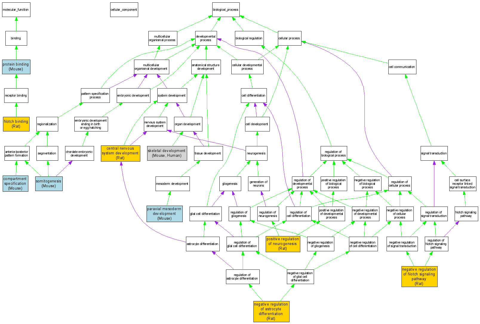
Compare GO annotations for DLL3 and its orthologs

A table of the annotations represented in this image is provided below.
CategoryIDTermDB ObjectEvidenceOrganismReference
Molecular FunctionGO:0005112Notch binding RGD:70953IPIRatRGD:1599776|PMID:16144902
Molecular FunctionGO:0005515protein binding MGI:1096877IPIMouseMGI:MGI:3603078|PMID:16000382
Biological ProcessGO:0007417central nervous system development RGD:70953IEPRatRGD:1304491|PMID:14743446
Biological ProcessGO:0007386compartment specification MGI:1096877IMPMouseMGI:MGI:2181244|PMID:12001066
Biological ProcessGO:0048712negative regulation of astrocyte differentiation RGD:70953IDARatRGD:1599776|PMID:16144902
Biological ProcessGO:0045746negative regulation of Notch signaling pathway RGD:70953IDARatRGD:1599776|PMID:16144902
Biological ProcessGO:0048339paraxial mesoderm development MGI:1096877IMPMouseMGI:MGI:3620337|PMID:15170697
Biological ProcessGO:0050769positive regulation of neurogenesis RGD:70953IDARatRGD:1599776|PMID:16144902
Biological ProcessGO:0001501skeletal development MGI:1096877IMPMouseMGI:MGI:2178102|PMID:11923214
Biological ProcessGO:0001501skeletal development Q9NYJ7IMPHumanPMID:10742114
Biological ProcessGO:0001756somitogenesis MGI:1096877IMPMouseMGI:MGI:3620337|PMID:15170697