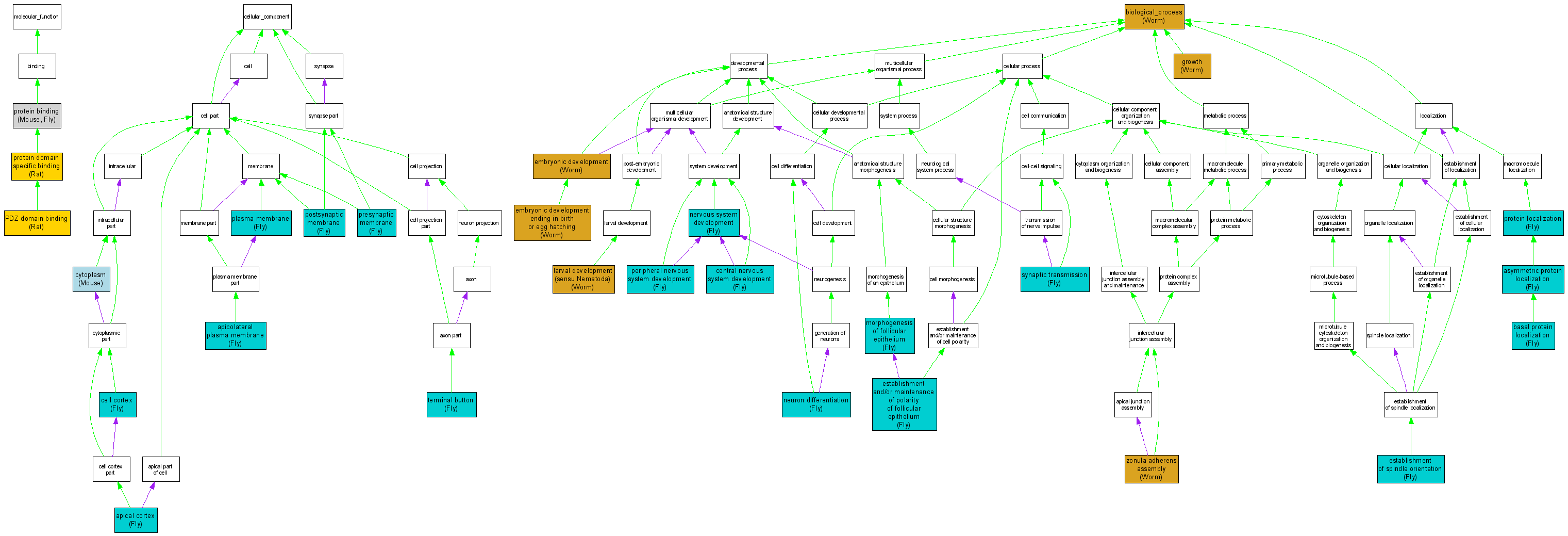
| Category | ID | Term | DB Object | Evidence | Organism | Reference |
| Molecular Function | GO:0030165 | PDZ domain binding |
RGD:68423 | IPI | Rat | RGD:1581350|PMID:15024025 |
| Molecular Function | GO:0005515 | protein binding |
MGI:1888986 | IPI | Mouse | MGI:MGI:3687878|PMID:12738960 |
| Molecular Function | GO:0005515 | protein binding |
FBgn0001624 | IPI | Fly | FB:FBrf0146937|PMID:11937021 |
| Molecular Function | GO:0019904 | protein domain specific binding |
RGD:68423 | IDA | Rat | RGD:68237|PMID:9115257 |
| Cellular Component | GO:0045179 | apical cortex |
FBgn0001624 | IDA | Fly | FB:FBrf0132418|PMID:11117748 |
| Cellular Component | GO:0045179 | apical cortex |
FBgn0001624 | IDA | Fly | FB:FBrf0189924|PMID:16377571 |
| Cellular Component | GO:0016327 | apicolateral plasma membrane |
FBgn0001624 | IDA | Fly | FB:FBrf0128403|PMID:10884224 |
| Cellular Component | GO:0005938 | cell cortex |
FBgn0001624 | IDA | Fly | FB:FBrf0132417|PMID:11117747 |
| Cellular Component | GO:0005737 | cytoplasm |
MGI:1888986 | IDA | Mouse | MGI:MGI:2446044|PMID:12351654 |
| Cellular Component | GO:0005886 | plasma membrane |
FBgn0001624 | IMP | Fly | FB:FBrf0167940|PMID:14562058 |
| Cellular Component | GO:0045211 | postsynaptic membrane |
FBgn0001624 | IDA | Fly | FB:FBrf0189896|PMID:16413491 |
| Cellular Component | GO:0042734 | presynaptic membrane |
FBgn0001624 | IDA | Fly | FB:FBrf0146937|PMID:11937021 |
| Cellular Component | GO:0042734 | presynaptic membrane |
FBgn0001624 | IDA | Fly | FB:FBrf0146937|PMID:11937021 |
| Cellular Component | GO:0043195 | terminal button |
FBgn0001624 | IDA | Fly | FB:FBrf0146937|PMID:11937021 |
| Biological Process | GO:0008105 | asymmetric protein localization |
FBgn0001624 | IMP | Fly | FB:FBrf0132417|PMID:11117747 |
| Biological Process | GO:0008105 | asymmetric protein localization |
FBgn0001624 | IMP | Fly | FB:FBrf0155996|PMID:12545176 |
| Biological Process | GO:0045175 | basal protein localization |
FBgn0001624 | IMP | Fly | FB:FBrf0132418|PMID:11117748 |
| Biological Process | GO:0008150 | biological_process |
WBGene00001006 | IMP | Worm | WB:WBPaper00004651|PMID:11231151 |
| Biological Process | GO:0007417 | central nervous system development |
FBgn0001624 | IMP | Fly | FB:FBrf0159063|PMID:12657668 |
| Biological Process | GO:0009790 | embryonic development |
WBGene00001006 | IMP | Worm | WB:WBPaper00004983|PMID:11694581 |
| Biological Process | GO:0009792 | embryonic development ending in birth or egg hatching |
WBGene00001006 | IMP | Worm | WB:WBPaper00004651|PMID:11231151 |
| Biological Process | GO:0009792 | embryonic development ending in birth or egg hatching |
WBGene00001006 | IMP | Worm | WB:WBPaper00025054|PMID:15791247 |
| Biological Process | GO:0016334 | establishment and/or maintenance of polarity of follicular epithelium |
FBgn0001624 | IGI | Fly | FB:FBrf0128403|PMID:10884224 |
| Biological Process | GO:0051294 | establishment of spindle orientation |
FBgn0001624 | IMP | Fly | FB:FBrf0189924|PMID:16377571 |
| Biological Process | GO:0040007 | growth |
WBGene00001006 | IMP | Worm | WB:WBPaper00004651|PMID:11231151 |
| Biological Process | GO:0002119 | larval development (sensu Nematoda) |
WBGene00001006 | IMP | Worm | WB:WBPaper00004651|PMID:11231151 |
| Biological Process | GO:0016333 | morphogenesis of follicular epithelium |
FBgn0001624 | IMP | Fly | FB:FBrf0128403|PMID:10884224 |
| Biological Process | GO:0007399 | nervous system development |
FBgn0001624 | IMP | Fly | FB:FBrf0132417|PMID:11117747 |
| Biological Process | GO:0030182 | neuron differentiation |
FBgn0001624 | IMP | Fly | FB:FBrf0159063|PMID:12657668 |
| Biological Process | GO:0007422 | peripheral nervous system development |
FBgn0001624 | IMP | Fly | FB:FBrf0159063|PMID:12657668 |
| Biological Process | GO:0008104 | protein localization |
FBgn0001624 | IMP | Fly | FB:FBrf0146937|PMID:11937021 |
| Biological Process | GO:0007268 | synaptic transmission |
FBgn0001624 | IMP | Fly | FB:FBrf0111569|PMID:10458610 |
| Biological Process | GO:0007268 | synaptic transmission |
FBgn0001624 | IMP | Fly | FB:FBrf0152140|PMID:12451127 |
| Biological Process | GO:0045186 | zonula adherens assembly |
WBGene00001006 | IMP | Worm | WB:WBPaper00004510|PMID:11161560 |