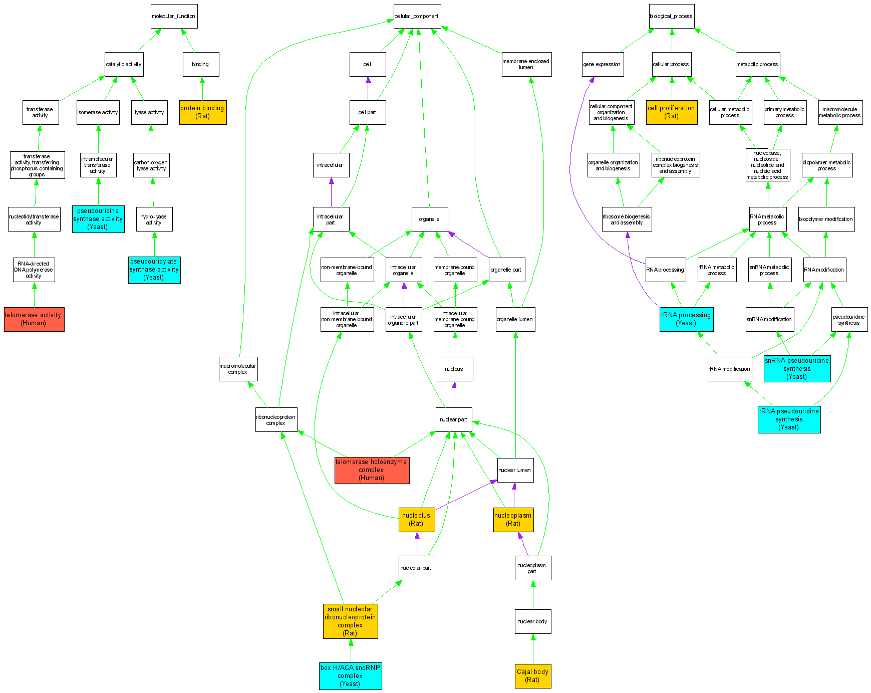
| Category | ID | Term | DB Object | Evidence | Organism | Reference |
| Molecular Function | GO:0005515 | protein binding |
RGD:621780 | IDA | Rat | RGD:728589|PMID:7798307 |
| Molecular Function | GO:0009982 | pseudouridine synthase activity |
S000004165 | IDA | Yeast | SGD_REF:S000082374|PMID:15962000 |
| Molecular Function | GO:0004730 | pseudouridylate synthase activity |
S000004165 | IMP | Yeast | SGD_REF:S000048923|PMID:9472021 |
| Molecular Function | GO:0003720 | telomerase activity |
O60832 | IDA | Human | PMID:12135483 |
| Cellular Component | GO:0031429 | box H/ACA snoRNP complex |
S000004165 | IPI | Yeast | SGD_REF:S000048923|PMID:9472021 |
| Cellular Component | GO:0015030 | Cajal body |
RGD:621780 | IDA | Rat | RGD:728589|PMID:7798307 |
| Cellular Component | GO:0005730 | nucleolus |
RGD:621780 | IDA | Rat | RGD:728589|PMID:7798307 |
| Cellular Component | GO:0005654 | nucleoplasm |
RGD:621780 | IDA | Rat | RGD:728589|PMID:7798307 |
| Cellular Component | GO:0005732 | small nucleolar ribonucleoprotein complex |
RGD:621780 | IDA | Rat | RGD:633515|PMID:10679015 |
| Cellular Component | GO:0005697 | telomerase holoenzyme complex |
O60832 | IDA | Human | PMID:12135483 |
| Biological Process | GO:0008283 | cell proliferation |
RGD:621780 | IDA | Rat | RGD:633515|PMID:10679015 |
| Biological Process | GO:0006364 | rRNA processing |
S000004165 | IMP | Yeast | SGD_REF:S000048923|PMID:9472021 |
| Biological Process | GO:0031118 | rRNA pseudouridine synthesis |
S000004165 | IMP | Yeast | SGD_REF:S000048923|PMID:9472021 |
| Biological Process | GO:0031120 | snRNA pseudouridine synthesis |
S000004165 | IDA | Yeast | SGD_REF:S000082374|PMID:15962000 |
| Biological Process | GO:0031120 | snRNA pseudouridine synthesis |
S000004165 | IMP | Yeast | SGD_REF:S000082374|PMID:15962000 |