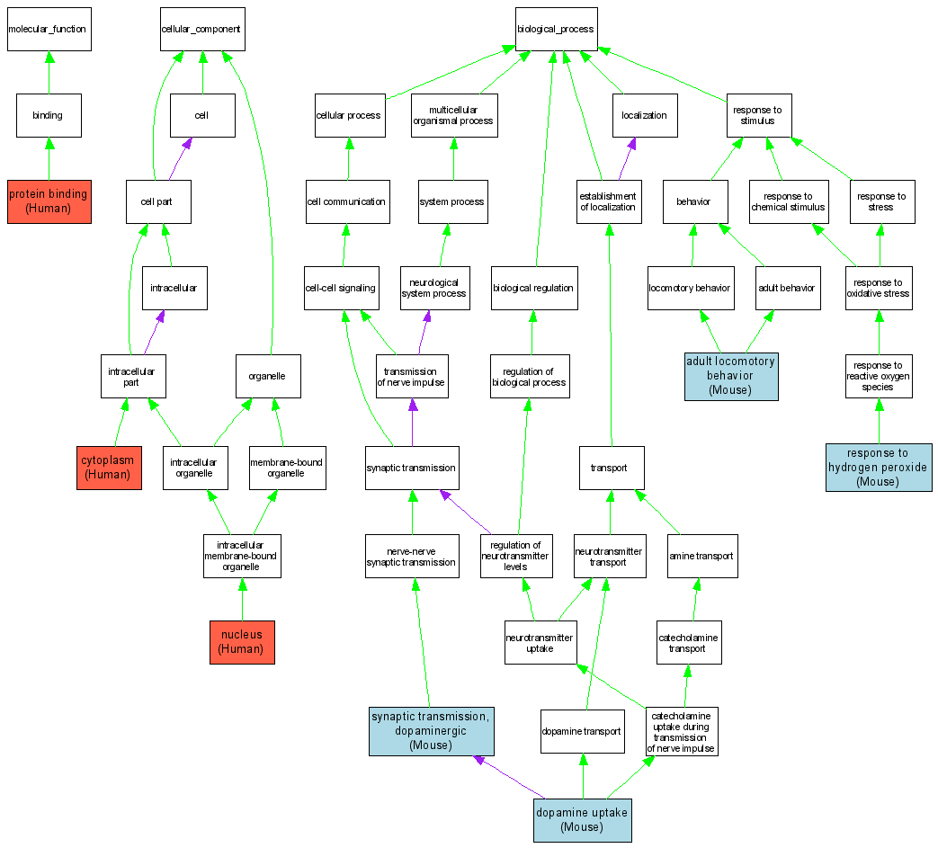
| Category | ID | Term | DB Object | Evidence | Organism | Reference |
| Molecular Function | GO:0005515 | protein binding |
Q99497 | IPI | Human | PMID:15983381 |
| Molecular Function | GO:0005515 | protein binding |
Q99497 | IPI | Human | PMID:17510388 |
| Cellular Component | GO:0005737 | cytoplasm |
Q99497 | IDA | Human | PMID:12446870 |
| Cellular Component | GO:0005634 | nucleus |
Q99497 | IDA | Human | PMID:12446870 |
| Biological Process | GO:0008344 | adult locomotory behavior |
MGI:2135637 | IMP | Mouse | MGI:MGI:3584207|PMID:15799973 |
| Biological Process | GO:0008344 | adult locomotory behavior |
MGI:2135637 | IMP | Mouse | MGI:MGI:3578474|PMID:15721235 |
| Biological Process | GO:0051583 | dopamine uptake |
MGI:2135637 | IMP | Mouse | MGI:MGI:3578474|PMID:15721235 |
| Biological Process | GO:0042542 | response to hydrogen peroxide |
MGI:2135637 | IMP | Mouse | MGI:MGI:3575338|PMID:15784737 |
| Biological Process | GO:0042542 | response to hydrogen peroxide |
MGI:2135637 | IDA | Mouse | MGI:MGI:3575338|PMID:15784737 |
| Biological Process | GO:0001963 | synaptic transmission, dopaminergic |
MGI:2135637 | IMP | Mouse | MGI:MGI:3584207|PMID:15799973 |