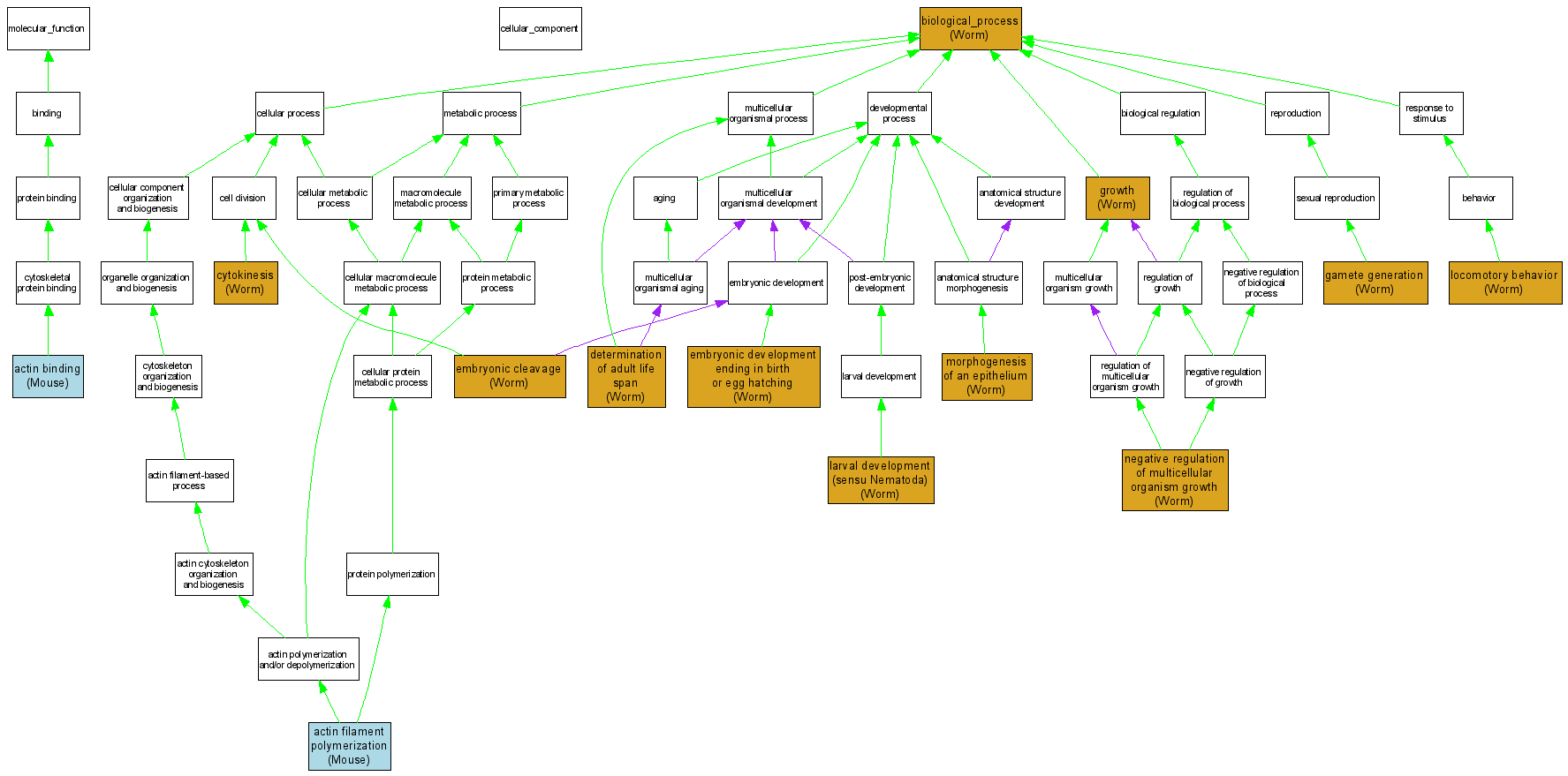
| Category | ID | Term | DB Object | Evidence | Organism | Reference |
| Molecular Function | GO:0003779 | actin binding |
MGI:1858500 | IDA | Mouse | MGI:MGI:3034135|PMID:14992721 |
| Biological Process | GO:0030041 | actin filament polymerization |
MGI:1858500 | IDA | Mouse | MGI:MGI:3034135|PMID:14992721 |
| Biological Process | GO:0008150 | biological_process |
WBGene00000872 | IMP | Worm | WB:WBPaper00005654|PMID:12529635 |
| Biological Process | GO:0008150 | biological_process |
WBGene00000872 | IMP | Worm | WB:WBPaper00024497|PMID:15489339 |
| Biological Process | GO:0000910 | cytokinesis |
WBGene00000872 | IMP | Worm | WB:WBPaper00025054|PMID:15791247 |
| Biological Process | GO:0008340 | determination of adult life span |
WBGene00000872 | IMP | Worm | WB:WBPaper00005654|PMID:12529635 |
| Biological Process | GO:0040016 | embryonic cleavage |
WBGene00000872 | IMP | Worm | WB:WBPaper00025054|PMID:15791247 |
| Biological Process | GO:0009792 | embryonic development ending in birth or egg hatching |
WBGene00000872 | IMP | Worm | WB:WBPaper00004403|PMID:11099034 |
| Biological Process | GO:0009792 | embryonic development ending in birth or egg hatching |
WBGene00000872 | IMP | Worm | WB:WBPaper00005654|PMID:12529635 |
| Biological Process | GO:0009792 | embryonic development ending in birth or egg hatching |
WBGene00000872 | IMP | Worm | WB:WBPaper00006395|PMID:14551910 |
| Biological Process | GO:0009792 | embryonic development ending in birth or egg hatching |
WBGene00000872 | IMP | Worm | WB:WBPaper00024497|PMID:15489339 |
| Biological Process | GO:0009792 | embryonic development ending in birth or egg hatching |
WBGene00000872 | IMP | Worm | WB:WBPaper00025054|PMID:15791247 |
| Biological Process | GO:0007276 | gamete generation |
WBGene00000872 | IMP | Worm | WB:WBPaper00006395|PMID:14551910 |
| Biological Process | GO:0040007 | growth |
WBGene00000872 | IMP | Worm | WB:WBPaper00024497|PMID:15489339 |
| Biological Process | GO:0002119 | larval development (sensu Nematoda) |
WBGene00000872 | IMP | Worm | WB:WBPaper00024497|PMID:15489339 |
| Biological Process | GO:0007626 | locomotory behavior |
WBGene00000872 | IMP | Worm | WB:WBPaper00006395|PMID:14551910 |
| Biological Process | GO:0002009 | morphogenesis of an epithelium |
WBGene00000872 | IMP | Worm | WB:WBPaper00005654|PMID:12529635 |
| Biological Process | GO:0002009 | morphogenesis of an epithelium |
WBGene00000872 | IMP | Worm | WB:WBPaper00006395|PMID:14551910 |
| Biological Process | GO:0040015 | negative regulation of multicellular organism growth |
WBGene00000872 | IMP | Worm | WB:WBPaper00006395|PMID:14551910 |