| Category | ID | Term | DB Object | Evidence | Organism | Reference |
|---|---|---|---|---|---|---|
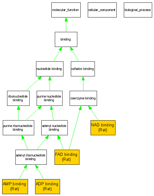
| Molecular Function | GO:0043531 | ADP binding | RGD:2502 | IDA | Rat | RGD:1599772|PMID:14609324 |
| Molecular Function | GO:0016208 | AMP binding | RGD:2502 | IDA | Rat | RGD:1599772|PMID:14609324 |
| Molecular Function | GO:0050660 | FAD binding | RGD:2502 | IDA | Rat | RGD:1599772|PMID:14609324 |
| Molecular Function | GO:0051287 | NAD binding | RGD:2502 | IDA | Rat | RGD:1599772|PMID:14609324 |