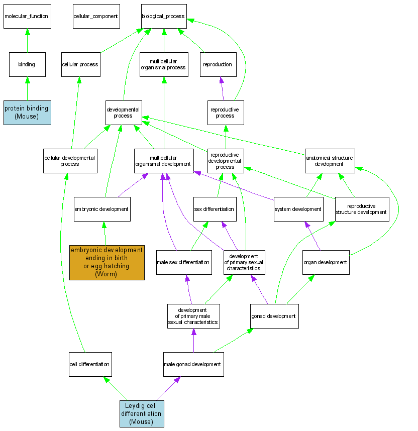
Compare GO annotations for DHH and its orthologs

A table of the annotations represented in this image is provided below.
CategoryIDTermDB ObjectEvidenceOrganismReference
Molecular FunctionGO:0005515protein binding MGI:94891IPIMouseMGI:MGI:1333378|PMID:10050855
Biological ProcessGO:0009792embryonic development ending in birth or egg hatching WBGene00006950IMPWormWB:WBPaper00004651|PMID:11231151
Biological ProcessGO:0033327Leydig cell differentiation MGI:94891IMPMouseMGI:MGI:2450504|PMID:12050120