| Category | ID | Term | DB Object | Evidence | Organism | Reference |
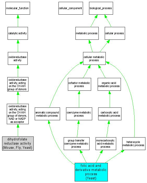
| Molecular Function | GO:0004146 | dihydrofolate reductase activity |
MGI:94890 | IDA | Mouse | MGI:MGI:3028362|PMID:14667810 |
| Molecular Function | GO:0004146 | dihydrofolate reductase activity |
FBgn0004087 | IDA | Fly | FB:FBrf0051213|PMID:2124130 |
| Molecular Function | GO:0004146 | dihydrofolate reductase activity |
FBgn0004087 | IDA | Fly | FB:FBrf0051257|PMID:2116172 |
| Molecular Function | GO:0004146 | dihydrofolate reductase activity |
S000005762 | IMP | Yeast | SGD_REF:S000044368|PMID:1427091 |
| Biological Process | GO:0006760 | folic acid and derivative metabolic process |
S000005762 | IMP | Yeast | SGD_REF:S000044368|PMID:1427091 |