| Category | ID | Term | DB Object | Evidence | Organism | Reference |
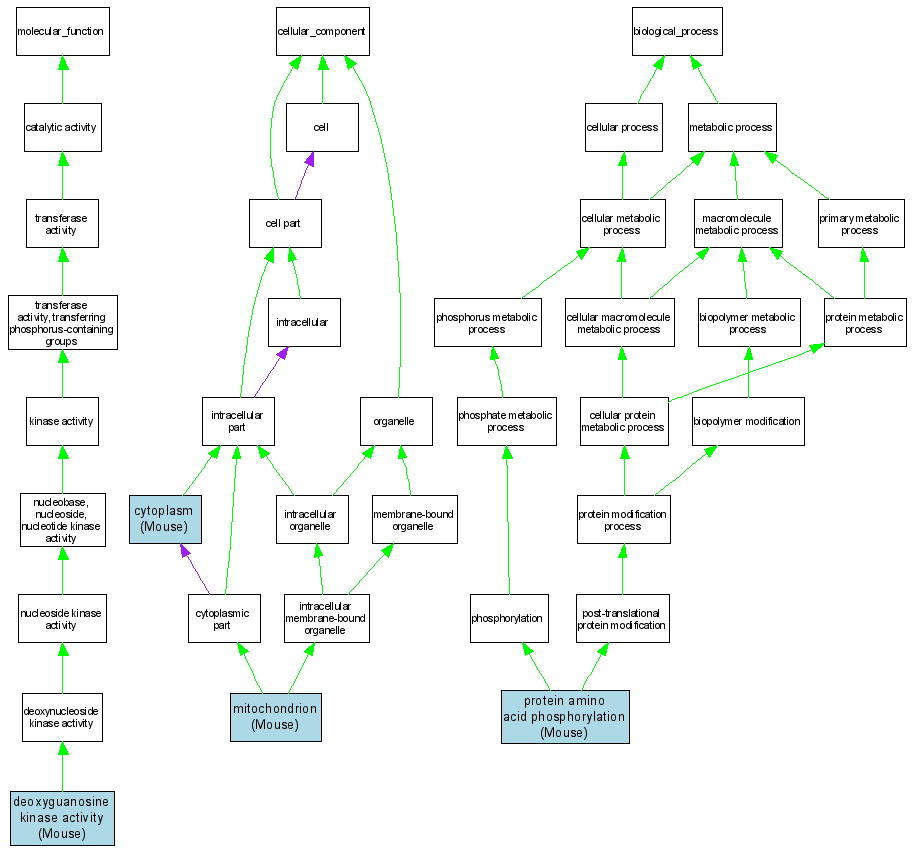
| Molecular Function | GO:0004138 | deoxyguanosine kinase activity |
MGI:1351602 | IDA | Mouse | MGI:MGI:1343573|PMID:10455141 |
| Cellular Component | GO:0005737 | cytoplasm |
MGI:1351602 | IDA | Mouse | MGI:MGI:1343573|PMID:10455141 |
| Cellular Component | GO:0005739 | mitochondrion |
MGI:1351602 | IDA | Mouse | MGI:MGI:1343573|PMID:10455141 |
| Cellular Component | GO:0005739 | mitochondrion |
MGI:1351602 | IDA | Mouse | MGI:MGI:2682130|PMID:14651853 |
| Biological Process | GO:0006468 | protein amino acid phosphorylation |
MGI:1351602 | IDA | Mouse | MGI:MGI:1343573|PMID:10455141 |