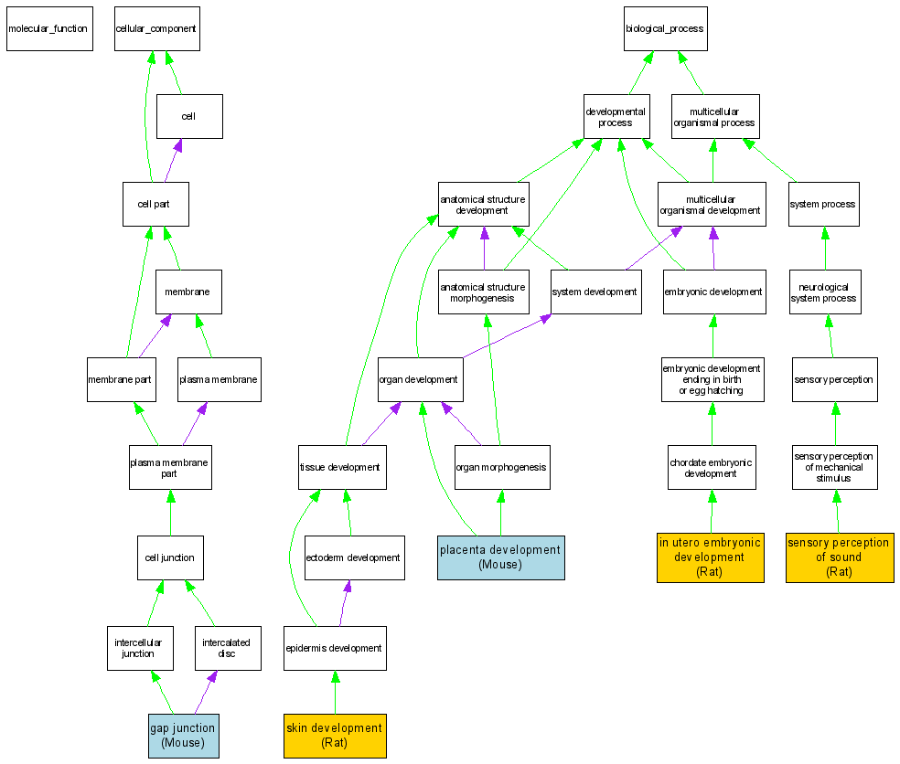
Compare GO annotations for DFNA2 and its orthologs

A table of the annotations represented in this image is provided below.
CategoryIDTermDB ObjectEvidenceOrganismReference
Cellular ComponentGO:0005921gap junction MGI:95721IDAMouseMGI:MGI:2679790|PMID:14595769
Biological ProcessGO:0001701in utero embryonic development RGD:2695IEPRatRGD:1599752|PMID:9291584
Biological ProcessGO:0001890placenta development MGI:95721IMPMouseMGI:MGI:3579961|PMID:15895417
Biological ProcessGO:0007605sensory perception of sound RGD:2695IMPRatRGD:1300214|PMID:9843210
Biological ProcessGO:0043588skin development RGD:2695IEPRatRGD:1599753|PMID:8081010