| Category | ID | Term | DB Object | Evidence | Organism | Reference |
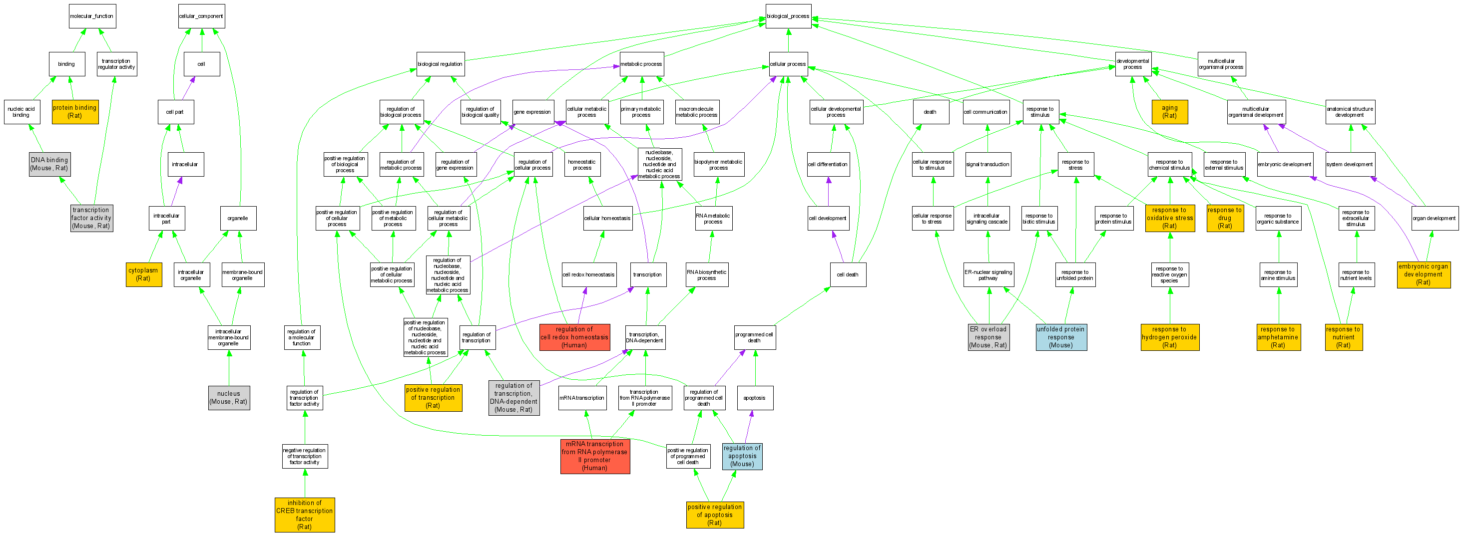
| Molecular Function | GO:0003677 | DNA binding |
MGI:109247 | IDA | Mouse | MGI:MGI:3525819|PMID:15601821 |
| Molecular Function | GO:0003677 | DNA binding |
RGD:62391 | IDA | Rat | RGD:1599740|PMID:8657121 |
| Molecular Function | GO:0005515 | protein binding |
RGD:62391 | IPI | Rat | RGD:1599740|PMID:8657121 |
| Molecular Function | GO:0003700 | transcription factor activity |
MGI:109247 | IMP | Mouse | MGI:MGI:3525819|PMID:15601821 |
| Molecular Function | GO:0003700 | transcription factor activity |
RGD:62391 | IDA | Rat | RGD:1599733|PMID:15829559 |
| Cellular Component | GO:0005737 | cytoplasm |
RGD:62391 | IDA | Rat | RGD:1599736|PMID:15476864 |
| Cellular Component | GO:0005634 | nucleus |
MGI:109247 | IDA | Mouse | MGI:MGI:1333015|PMID:9930704 |
| Cellular Component | GO:0005634 | nucleus |
RGD:62391 | IDA | Rat | RGD:1599736|PMID:15476864 |
| Biological Process | GO:0007568 | aging |
RGD:62391 | IEP | Rat | RGD:1299136|PMID:12609979 |
| Biological Process | GO:0048568 | embryonic organ development |
RGD:62391 | IEP | Rat | RGD:62382|PMID:10419986 |
| Biological Process | GO:0006983 | ER overload response |
MGI:109247 | IMP | Mouse | MGI:MGI:2158984|PMID:11854325 |
| Biological Process | GO:0006983 | ER overload response |
RGD:62391 | IMP | Rat | RGD:70575|PMID:11158311 |
| Biological Process | GO:0032792 | inhibition of CREB transcription factor |
RGD:62391 | IDA | Rat | RGD:1599733|PMID:15829559 |
| Biological Process | GO:0042789 | mRNA transcription from RNA polymerase II promoter |
P35638 | IDA | Human | PMID:14667815 |
| Biological Process | GO:0043065 | positive regulation of apoptosis |
RGD:62391 | IMP | Rat | RGD:1578354|PMID:15826945 |
| Biological Process | GO:0045941 | positive regulation of transcription |
RGD:62391 | IDA | Rat | RGD:1599733|PMID:15829559 |
| Biological Process | GO:0042981 | regulation of apoptosis |
MGI:109247 | IMP | Mouse | MGI:MGI:2158984|PMID:11854325 |
| Biological Process | GO:0030503 | regulation of cell redox homeostasis |
P35638 | IDA | Human | PMID:14667815 |
| Biological Process | GO:0006355 | regulation of transcription, DNA-dependent |
MGI:109247 | IMP | Mouse | MGI:MGI:3525819|PMID:15601821 |
| Biological Process | GO:0006355 | regulation of transcription, DNA-dependent |
RGD:62391 | IDA | Rat | RGD:70575|PMID:11158311 |
| Biological Process | GO:0001975 | response to amphetamine |
RGD:62391 | IEP | Rat | RGD:1599727|PMID:17105900 |
| Biological Process | GO:0042493 | response to drug |
RGD:62391 | IEP | Rat | RGD:1599731|PMID:15921666 |
| Biological Process | GO:0042542 | response to hydrogen peroxide |
RGD:62391 | IEP | Rat | RGD:1299136|PMID:12609979 |
| Biological Process | GO:0007584 | response to nutrient |
RGD:62391 | IEP | Rat | RGD:1299136|PMID:12609979 |
| Biological Process | GO:0006979 | response to oxidative stress |
RGD:62391 | IEP | Rat | RGD:1599737|PMID:11811998 |
| Biological Process | GO:0030968 | unfolded protein response |
MGI:109247 | IMP | Mouse | MGI:MGI:3525819|PMID:15601821 |