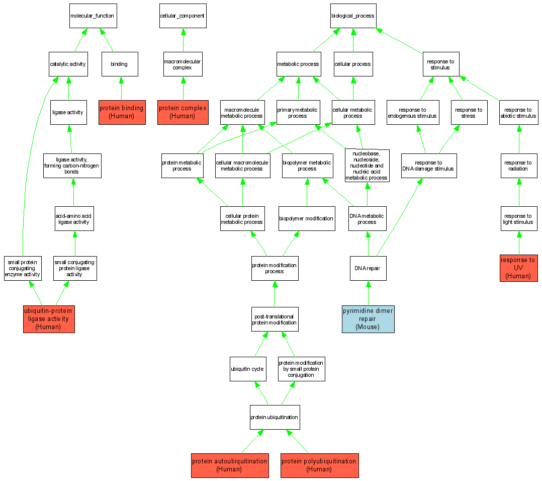
Compare GO annotations for DDB2 and its orthologs

A table of the annotations represented in this image is provided below.
CategoryIDTermDB ObjectEvidenceOrganismReference
Molecular FunctionGO:0005515protein binding Q92466IPIHumanPMID:12732143
Molecular FunctionGO:0004842ubiquitin-protein ligase activity Q92466IDAHumanPMID:12732143
Cellular ComponentGO:0043234protein complex Q92466IDAHumanPMID:12732143
Biological ProcessGO:0051865protein autoubiquitination Q92466IDAHumanPMID:12732143
Biological ProcessGO:0000209protein polyubiquitination Q92466IDAHumanPMID:12732143
Biological ProcessGO:0006290pyrimidine dimer repair MGI:1355314IMPMouseMGI:MGI:3526648|PMID:15558025
Biological ProcessGO:0009411response to UV Q92466IDAHumanPMID:12732143