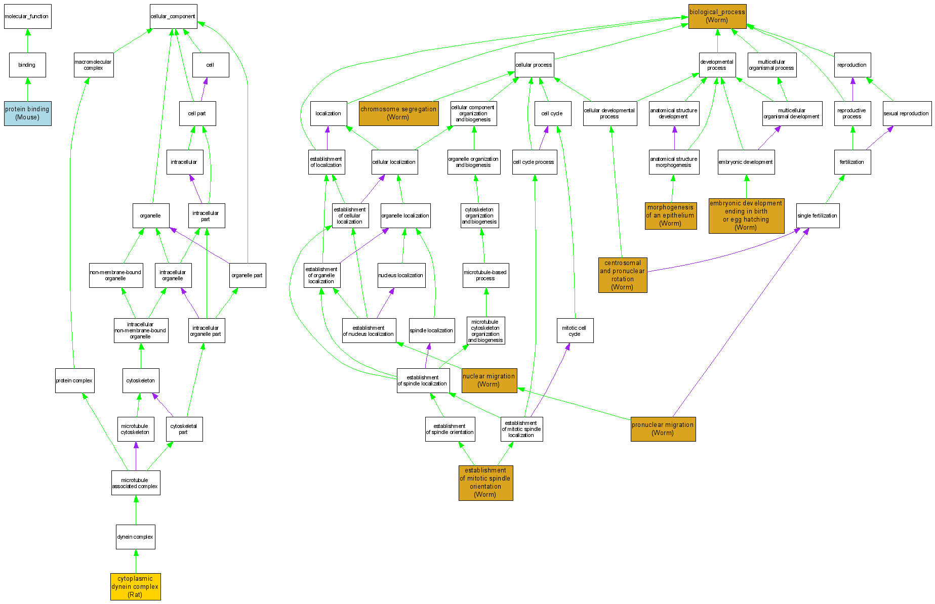
| Category | ID | Term | DB Object | Evidence | Organism | Reference |
| Molecular Function | GO:0005515 | protein binding |
MGI:107745 | IPI | Mouse | MGI:MGI:3046393|PMID:15242649 |
| Cellular Component | GO:0005868 | cytoplasmic dynein complex |
RGD:62038 | IDA | Rat | RGD:61569|PMID:1828535 |
| Biological Process | GO:0008150 | biological_process |
WBGene00001017 | IMP | Worm | WB:WBPaper00005654|PMID:12529635 |
| Biological Process | GO:0035047 | centrosomal and pronuclear rotation |
WBGene00001017 | IMP | Worm | WB:WBPaper00003225|PMID:9778526 |
| Biological Process | GO:0007059 | chromosome segregation |
WBGene00001017 | IMP | Worm | WB:WBPaper00003225|PMID:9778526 |
| Biological Process | GO:0009792 | embryonic development ending in birth or egg hatching |
WBGene00001017 | IMP | Worm | WB:WBPaper00005654|PMID:12529635 |
| Biological Process | GO:0009792 | embryonic development ending in birth or egg hatching |
WBGene00001017 | IMP | Worm | WB:WBPaper00025054|PMID:15791247 |
| Biological Process | GO:0000132 | establishment of mitotic spindle orientation |
WBGene00001017 | IMP | Worm | WB:WBPaper00003225|PMID:9778526 |
| Biological Process | GO:0002009 | morphogenesis of an epithelium |
WBGene00001017 | IMP | Worm | WB:WBPaper00005654|PMID:12529635 |
| Biological Process | GO:0007097 | nuclear migration |
WBGene00001017 | IMP | Worm | WB:WBPaper00003225|PMID:9778526 |
| Biological Process | GO:0035046 | pronuclear migration |
WBGene00001017 | IMP | Worm | WB:WBPaper00025054|PMID:15791247 |
| Biological Process | GO:0035046 | pronuclear migration |
WBGene00001017 | IMP | Worm | WB:WBPaper00003225|PMID:9778526 |