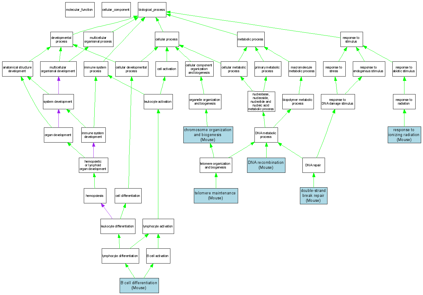
| Category | ID | Term | DB Object | Evidence | Organism | Reference |
| Biological Process | GO:0030183 | B cell differentiation |
MGI:2441769 | IMP | Mouse | MGI:MGI:2447929|PMID:12504013 |
| Biological Process | GO:0051276 | chromosome organization and biogenesis |
MGI:2441769 | IMP | Mouse | MGI:MGI:3514096|PMID:12615897 |
| Biological Process | GO:0051276 | chromosome organization and biogenesis |
MGI:2441769 | IMP | Mouse | MGI:MGI:2447929|PMID:12504013 |
| Biological Process | GO:0006310 | DNA recombination |
MGI:2441769 | IMP | Mouse | MGI:MGI:2447929|PMID:12504013 |
| Biological Process | GO:0006302 | double-strand break repair |
MGI:2441769 | IMP | Mouse | MGI:MGI:3514096|PMID:12615897 |
| Biological Process | GO:0010212 | response to ionizing radiation |
MGI:2441769 | IMP | Mouse | MGI:MGI:3514096|PMID:12615897 |
| Biological Process | GO:0010212 | response to ionizing radiation |
MGI:2441769 | IMP | Mouse | MGI:MGI:2447929|PMID:12504013 |
| Biological Process | GO:0000723 | telomere maintenance |
MGI:2441769 | IMP | Mouse | MGI:MGI:3514096|PMID:12615897 |