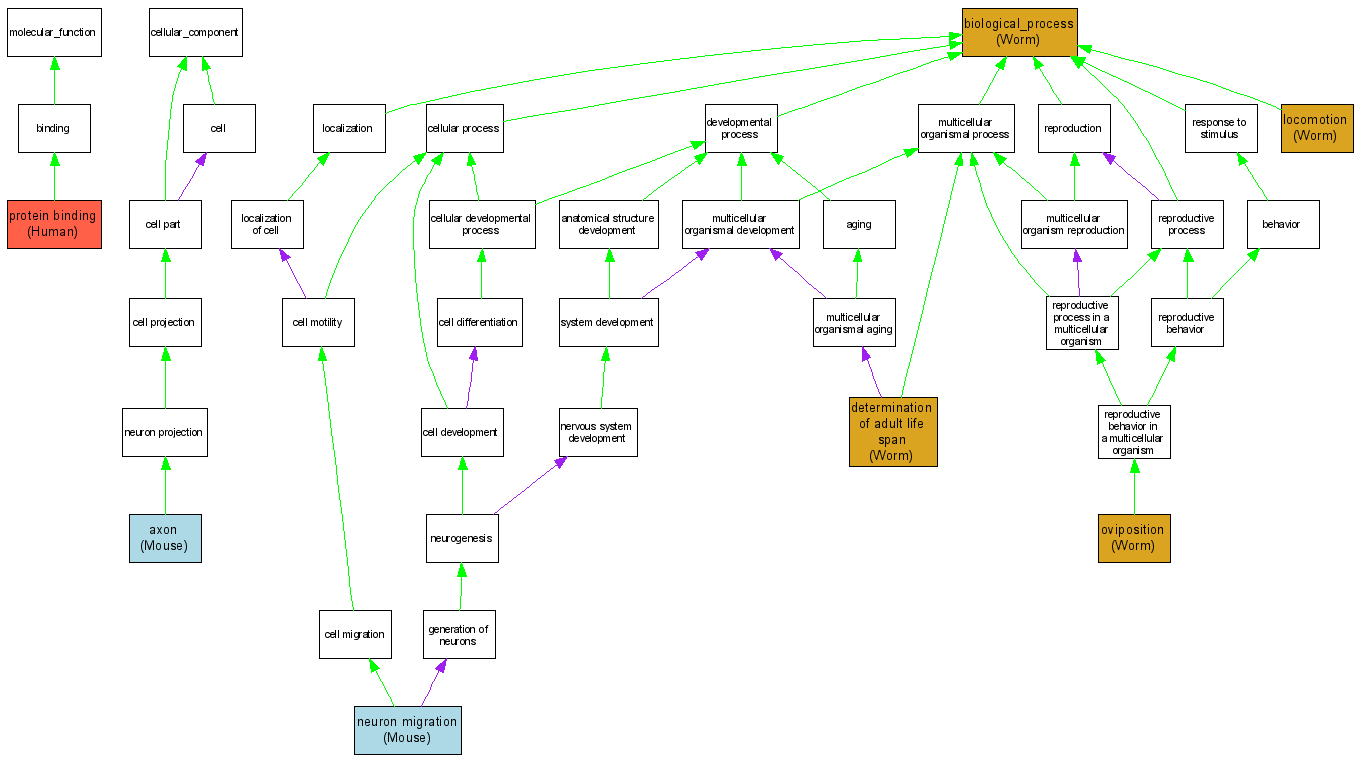
| Category | ID | Term | DB Object | Evidence | Organism | Reference |
| Molecular Function | GO:0005515 | protein binding |
P43146 | IPI | Human | PMID:12011067 |
| Cellular Component | GO:0030424 | axon |
MGI:94869 | IDA | Mouse | MGI:MGI:1098184|PMID:9331350 |
| Biological Process | GO:0008150 | biological_process |
WBGene00006776 | IMP | Worm | WB:WBPaper00006395|PMID:14551910 |
| Biological Process | GO:0008340 | determination of adult life span |
WBGene00006776 | IMP | Worm | WB:WBPaper00006395|PMID:14551910 |
| Biological Process | GO:0040011 | locomotion |
WBGene00006776 | IMP | Worm | WB:WBPaper00006395|PMID:14551910 |
| Biological Process | GO:0001764 | neuron migration |
MGI:94869 | IMP | Mouse | MGI:MGI:3607408|PMID:16267219 |
| Biological Process | GO:0018991 | oviposition |
WBGene00006776 | IMP | Worm | WB:WBPaper00006395|PMID:14551910 |