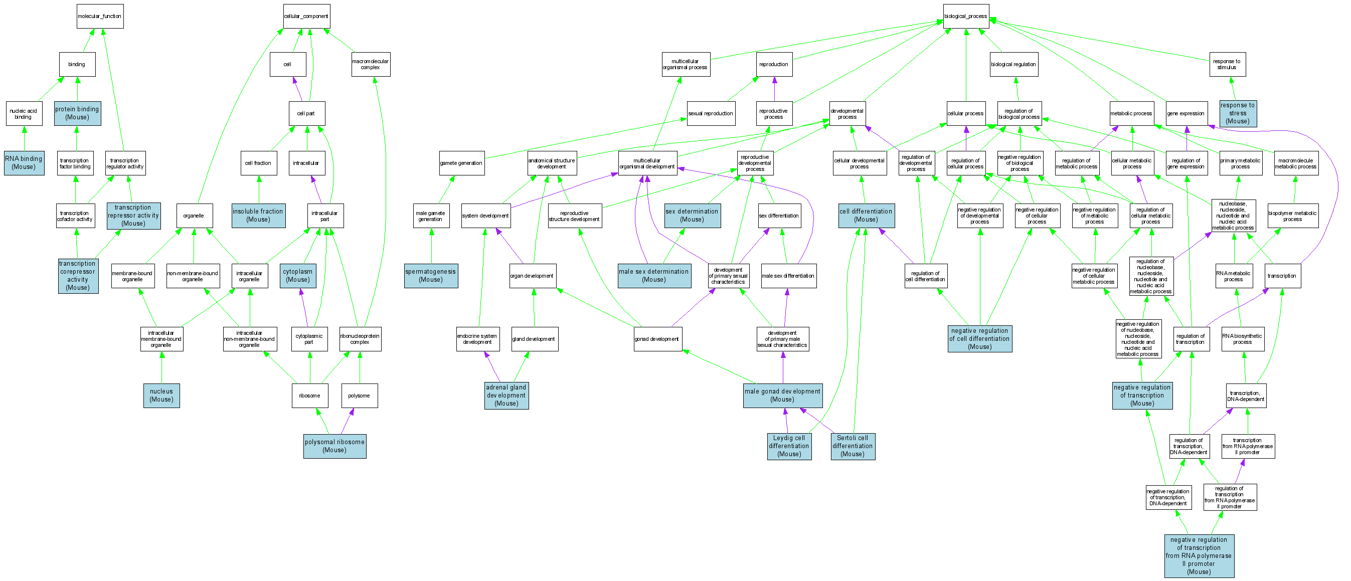
| Category | ID | Term | DB Object | Evidence | Organism | Reference |
| Molecular Function | GO:0005515 | protein binding |
MGI:1352460 | IPI | Mouse | MGI:MGI:3047463|PMID:15155786 |
| Molecular Function | GO:0003723 | RNA binding |
MGI:1352460 | IDA | Mouse | MGI:MGI:3694160|PMID:10848616 |
| Molecular Function | GO:0003714 | transcription corepressor activity |
MGI:1352460 | IGI | Mouse | MGI:MGI:3047463|PMID:15155786 |
| Molecular Function | GO:0016564 | transcription repressor activity |
MGI:1352460 | IDA | Mouse | MGI:MGI:3028428|PMID:15062575 |
| Cellular Component | GO:0005737 | cytoplasm |
MGI:1352460 | IDA | Mouse | MGI:MGI:2686777|PMID:14678822 |
| Cellular Component | GO:0005737 | cytoplasm |
MGI:1352460 | IDA | Mouse | MGI:MGI:2662766|PMID:12610109 |
| Cellular Component | GO:0005737 | cytoplasm |
MGI:1352460 | IDA | Mouse | MGI:MGI:3640222|PMID:16466956 |
| Cellular Component | GO:0005626 | insoluble fraction |
MGI:1352460 | IDA | Mouse | MGI:MGI:3694160|PMID:10848616 |
| Cellular Component | GO:0005634 | nucleus |
MGI:1352460 | IDA | Mouse | MGI:MGI:3694160|PMID:10848616 |
| Cellular Component | GO:0042788 | polysomal ribosome |
MGI:1352460 | IDA | Mouse | MGI:MGI:3694160|PMID:10848616 |
| Biological Process | GO:0030325 | adrenal gland development |
MGI:1352460 | IGI | Mouse | MGI:MGI:2159510|PMID:11796523 |
| Biological Process | GO:0030154 | cell differentiation |
MGI:1352460 | IGI | Mouse | MGI:MGI:3578602|PMID:15829514 |
| Biological Process | GO:0033327 | Leydig cell differentiation |
MGI:1352460 | IMP | Mouse | MGI:MGI:2150593|PMID:11564714 |
| Biological Process | GO:0008584 | male gonad development |
MGI:1352460 | IMP | Mouse | MGI:MGI:2658696|PMID:12679814 |
| Biological Process | GO:0030238 | male sex determination |
MGI:1352460 | IGI | Mouse | MGI:MGI:3580737|PMID:15944188 |
| Biological Process | GO:0030238 | male sex determination |
MGI:1352460 | IMP | Mouse | MGI:MGI:3580737|PMID:15944188 |
| Biological Process | GO:0030238 | male sex determination |
MGI:1352460 | IMP | Mouse | MGI:MGI:2658696|PMID:12679814 |
| Biological Process | GO:0045596 | negative regulation of cell differentiation |
MGI:1352460 | IMP | Mouse | MGI:MGI:3640222|PMID:16466956 |
| Biological Process | GO:0016481 | negative regulation of transcription |
MGI:1352460 | IDA | Mouse | MGI:MGI:3028428|PMID:15062575 |
| Biological Process | GO:0000122 | negative regulation of transcription from RNA polymerase II promoter |
MGI:1352460 | IGI | Mouse | MGI:MGI:3047463|PMID:15155786 |
| Biological Process | GO:0000122 | negative regulation of transcription from RNA polymerase II promoter |
MGI:1352460 | IMP | Mouse | MGI:MGI:3047463|PMID:15155786 |
| Biological Process | GO:0006950 | response to stress |
MGI:1352460 | IMP | Mouse | MGI:MGI:2159510|PMID:11796523 |
| Biological Process | GO:0060008 | Sertoli cell differentiation |
MGI:1352460 | IMP | Mouse | MGI:MGI:2150593|PMID:11564714 |
| Biological Process | GO:0007530 | sex determination |
MGI:1352460 | IGI | Mouse | MGI:MGI:1196664|PMID:9486644 |
| Biological Process | GO:0007283 | spermatogenesis |
MGI:1352460 | IMP | Mouse | MGI:MGI:1314994|PMID:9843206 |
| Biological Process | GO:0007283 | spermatogenesis |
MGI:1352460 | IMP | Mouse | MGI:MGI:2136571|PMID:11356697 |