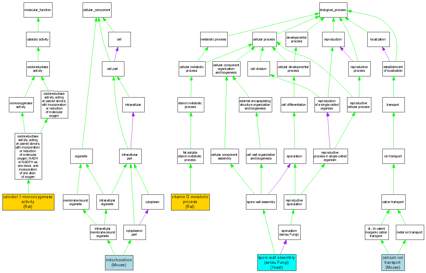
| Category | ID | Term | DB Object | Evidence | Organism | Reference |
| Molecular Function | GO:0004498 | calcidiol 1-monooxygenase activity |
RGD:69192 | IDA | Rat | RGD:69372|PMID:9371776 |
| Cellular Component | GO:0005739 | mitochondrion |
MGI:1098274 | IDA | Mouse | MGI:MGI:2682130|PMID:14651853 |
| Biological Process | GO:0006816 | calcium ion transport |
MGI:1098274 | IMP | Mouse | MGI:MGI:2385573|PMID:12205031 |
| Biological Process | GO:0030476 | spore wall assembly (sensu Fungi) |
S000002810 | IDA | Yeast | SGD_REF:S000051816|PMID:8183942 |
| Biological Process | GO:0030476 | spore wall assembly (sensu Fungi) |
S000002810 | IMP | Yeast | SGD_REF:S000051816|PMID:8183942 |
| Biological Process | GO:0042359 | vitamin D metabolic process |
RGD:69192 | IDA | Rat | RGD:69372|PMID:9371776 |