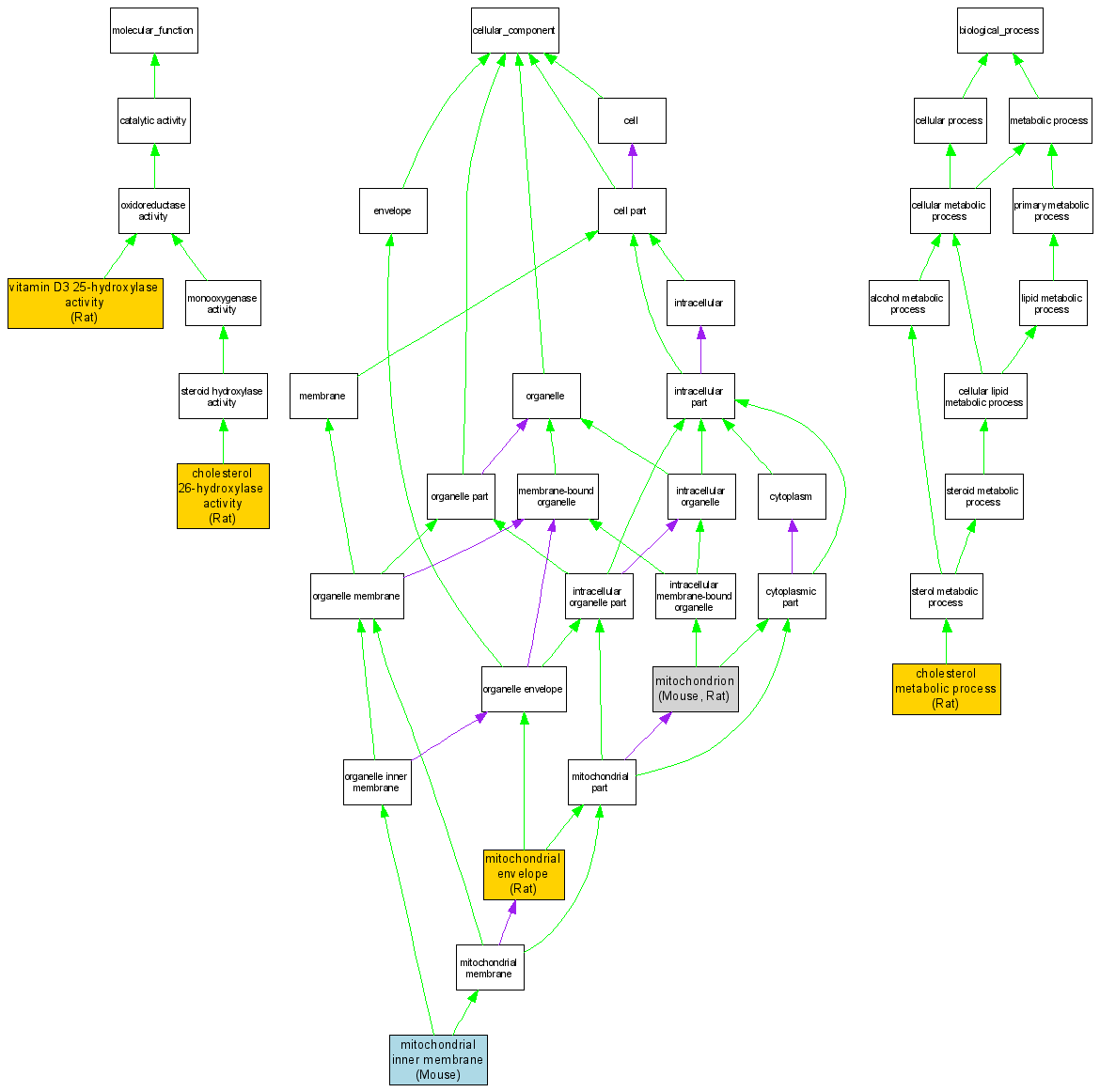
| Category | ID | Term | DB Object | Evidence | Organism | Reference |
| Molecular Function | GO:0031073 | cholesterol 26-hydroxylase activity |
RGD:727915 | IDA | Rat | RGD:1299597|PMID:2175615 |
| Molecular Function | GO:0030343 | vitamin D3 25-hydroxylase activity |
RGD:727915 | IDA | Rat | RGD:1299597|PMID:2175615 |
| Cellular Component | GO:0005740 | mitochondrial envelope |
RGD:727915 | IDA | Rat | RGD:1299597|PMID:2175615 |
| Cellular Component | GO:0005743 | mitochondrial inner membrane |
MGI:88594 | IDA | Mouse | MGI:MGI:3590069|PMID:12865426 |
| Cellular Component | GO:0005739 | mitochondrion |
MGI:88594 | IDA | Mouse | MGI:MGI:2682130|PMID:14651853 |
| Cellular Component | GO:0005739 | mitochondrion |
RGD:727915 | IDA | Rat | RGD:1600873|PMID:12909643 |
| Biological Process | GO:0008203 | cholesterol metabolic process |
RGD:727915 | IDA | Rat | RGD:1299597|PMID:2175615 |