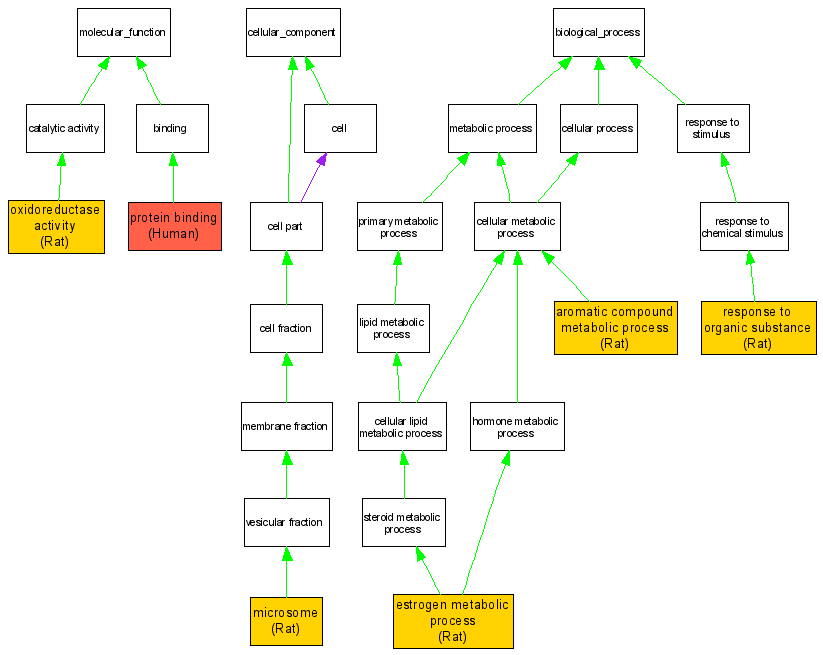
| Category | ID | Term | DB Object | Evidence | Organism | Reference |
| Molecular Function | GO:0016491 | oxidoreductase activity |
RGD:2460 | IDA | Rat | RGD:1599718|PMID:16893557 |
| Molecular Function | GO:0005515 | protein binding |
Q16678 | IPI | Human | PMID:17353931 |
| Cellular Component | GO:0005792 | microsome |
RGD:2460 | IDA | Rat | RGD:728267|PMID:7744798 |
| Biological Process | GO:0006725 | aromatic compound metabolic process |
RGD:2460 | IDA | Rat | RGD:728267|PMID:7744798 |
| Biological Process | GO:0008210 | estrogen metabolic process |
RGD:2460 | IMP | Rat | RGD:1599718|PMID:16893557 |
| Biological Process | GO:0010033 | response to organic substance |
RGD:2460 | IEP | Rat | RGD:1599717|PMID:16901605 |