| Category | ID | Term | DB Object | Evidence | Organism | Reference |
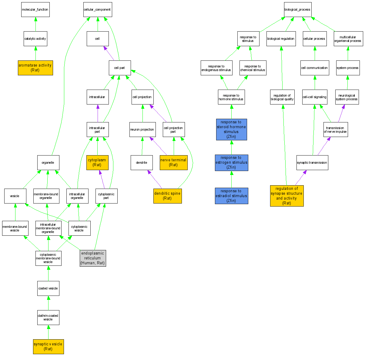
| Molecular Function | GO:0008402 | aromatase activity |
RGD:2457 | IDA | Rat | RGD:1298839|PMID:11850226 |
| Molecular Function | GO:0008402 | aromatase activity |
RGD:2457 | IDA | Rat | RGD:1600845|PMID:16269516 |
| Cellular Component | GO:0005737 | cytoplasm |
RGD:2457 | IDA | Rat | RGD:1600839|PMID:14694190 |
| Cellular Component | GO:0043197 | dendritic spine |
RGD:2457 | IDA | Rat | RGD:1600839|PMID:14694190 |
| Cellular Component | GO:0005783 | endoplasmic reticulum |
P11511 | IDA | Human | PMID:11256614 |
| Cellular Component | GO:0005783 | endoplasmic reticulum |
RGD:2457 | IDA | Rat | RGD:1600839|PMID:14694190 |
| Cellular Component | GO:0043679 | nerve terminal |
RGD:2457 | IDA | Rat | RGD:1600839|PMID:14694190 |
| Cellular Component | GO:0008021 | synaptic vesicle |
RGD:2457 | IDA | Rat | RGD:1600839|PMID:14694190 |
| Biological Process | GO:0050803 | regulation of synapse structure and activity |
RGD:2457 | IMP | Rat | RGD:1600855|PMID:17005180 |
| Biological Process | GO:0032355 | response to estradiol stimulus |
ZDB-GENE-001103-4 | IDA | Zfin | ZFIN:ZDB-PUB-070427-3 |
| Biological Process | GO:0043627 | response to estrogen stimulus |
ZDB-GENE-001103-4 | IDA | Zfin | ZFIN:ZDB-PUB-060210-9|PMID:16458310 |
| Biological Process | GO:0043627 | response to estrogen stimulus |
ZDB-GENE-001103-4 | IDA | Zfin | ZFIN:ZDB-PUB-060309-3 |
| Biological Process | GO:0043627 | response to estrogen stimulus |
ZDB-GENE-001103-4 | IDA | Zfin | ZFIN:ZDB-PUB-060517-30|PMID:16698076 |
| Biological Process | GO:0048545 | response to steroid hormone stimulus |
ZDB-GENE-001103-4 | IDA | Zfin | ZFIN:ZDB-PUB-070427-3 |
| Biological Process | GO:0048545 | response to steroid hormone stimulus |
ZDB-GENE-001103-4 | IDA | Zfin | ZFIN:ZDB-PUB-050404-11|PMID:15803511 |