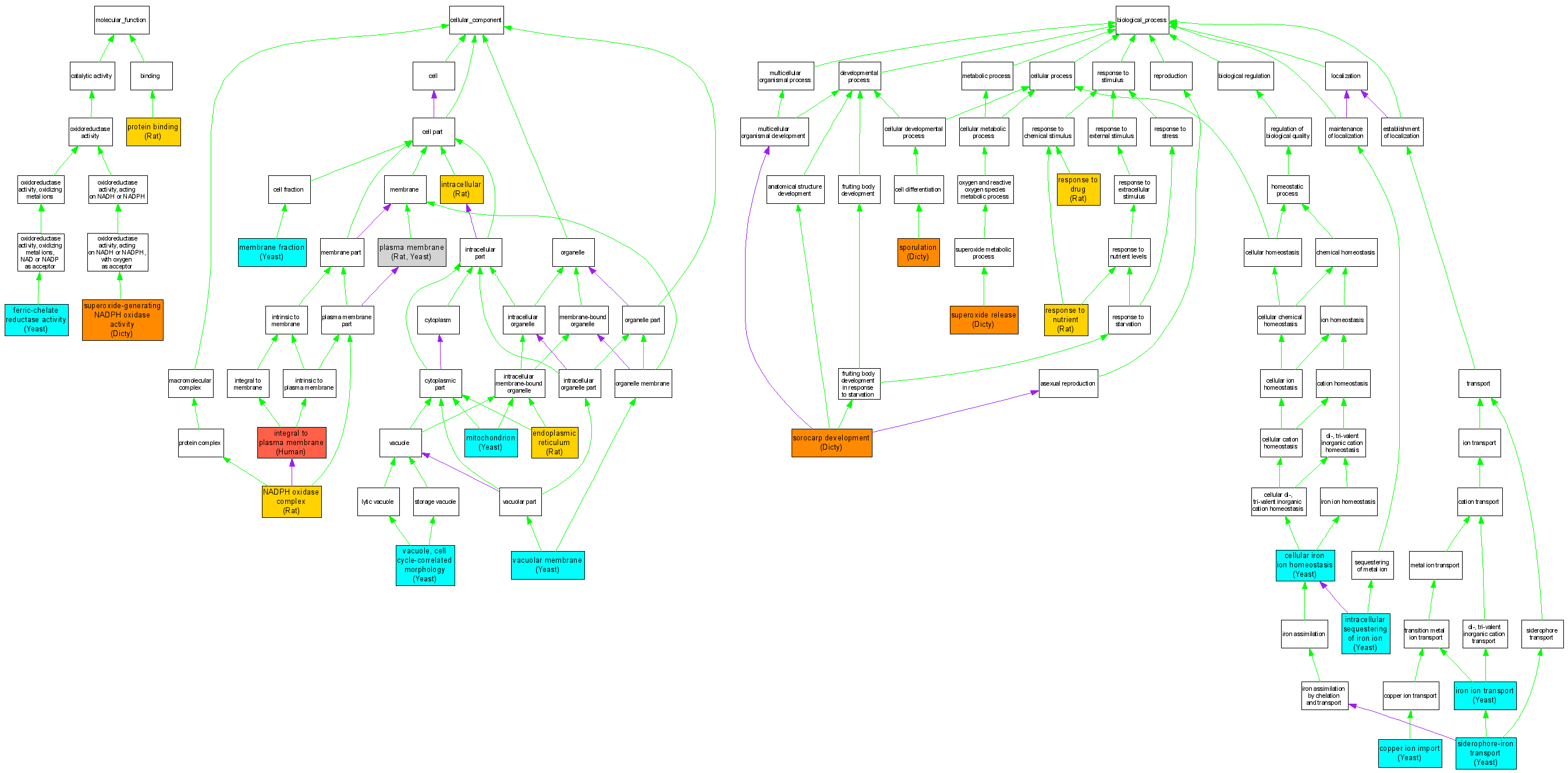
| Category | ID | Term | DB Object | Evidence | Organism | Reference |
| Molecular Function | GO:0000293 | ferric-chelate reductase activity |
S000004204 | IDA | Yeast | SGD_REF:S000044999|PMID:8164662 |
| Molecular Function | GO:0000293 | ferric-chelate reductase activity |
S000001703 | IDA | Yeast | SGD_REF:S000044999|PMID:8164662 |
| Molecular Function | GO:0000293 | ferric-chelate reductase activity |
S000005343 | IMP | Yeast | SGD_REF:S000059998|PMID:11120744 |
| Molecular Function | GO:0000293 | ferric-chelate reductase activity |
S000003974 | IMP | Yeast | SGD_REF:S000123773|PMID:17681937 |
| Molecular Function | GO:0005515 | protein binding |
RGD:620574 | IPI | Rat | RGD:1580287|PMID:15322091 |
| Molecular Function | GO:0016175 | superoxide-generating NADPH oxidase activity |
DDB0191274 | IGI | Dicty | DDB_REF:11131|PMID:15950752 |
| Molecular Function | GO:0016175 | superoxide-generating NADPH oxidase activity |
DDB0191445 | IGI | Dicty | DDB_REF:11131|PMID:15950752 |
| Molecular Function | GO:0016175 | superoxide-generating NADPH oxidase activity |
DDB0191445 | IMP | Dicty | DDB_REF:11131|PMID:15950752 |
| Cellular Component | GO:0005783 | endoplasmic reticulum |
RGD:620574 | IDA | Rat | RGD:1599676|PMID:17027166 |
| Cellular Component | GO:0005887 | integral to plasma membrane |
P04839 | IDA | Human | PMID:15233623 |
| Cellular Component | GO:0005622 | intracellular |
RGD:620574 | IDA | Rat | RGD:632513|PMID:10938010 |
| Cellular Component | GO:0005624 | membrane fraction |
S000004204 | IDA | Yeast | SGD_REF:S000122673|PMID:17507646 |
| Cellular Component | GO:0005739 | mitochondrion |
S000005911 | IDA | Yeast | SGD_REF:S000075100|PMID:14576278 |
| Cellular Component | GO:0005739 | mitochondrion |
S000005911 | IDA | Yeast | SGD_REF:S000117178|PMID:16823961 |
| Cellular Component | GO:0043020 | NADPH oxidase complex |
RGD:620574 | IDA | Rat | RGD:1580287|PMID:15322091 |
| Cellular Component | GO:0005886 | plasma membrane |
RGD:620574 | IDA | Rat | RGD:1599676|PMID:17027166 |
| Cellular Component | GO:0005886 | plasma membrane |
S000004204 | IDA | Yeast | SGD_REF:S000044999|PMID:8164662 |
| Cellular Component | GO:0005886 | plasma membrane |
S000001703 | IDA | Yeast | SGD_REF:S000044999|PMID:8164662 |
| Cellular Component | GO:0005886 | plasma membrane |
S000005908 | IDA | Yeast | SGD_REF:S000059998|PMID:11120744 |
| Cellular Component | GO:0005886 | plasma membrane |
S000005343 | IMP | Yeast | SGD_REF:S000059998|PMID:11120744 |
| Cellular Component | GO:0005774 | vacuolar membrane |
S000003974 | IDA | Yeast | SGD_REF:S000123773|PMID:17681937 |
| Cellular Component | GO:0005774 | vacuolar membrane |
S000003974 | IDA | Yeast | SGD_REF:S000122922|PMID:17553781 |
| Cellular Component | GO:0000324 | vacuole, cell cycle-correlated morphology |
S000003974 | IDA | Yeast | SGD_REF:S000074185|PMID:14562095 |
| Biological Process | GO:0006879 | cellular iron ion homeostasis |
S000005908 | IMP | Yeast | SGD_REF:S000055262|PMID:10341420 |
| Biological Process | GO:0006879 | cellular iron ion homeostasis |
S000005908 | IEP | Yeast | SGD_REF:S000055262|PMID:10341420 |
| Biological Process | GO:0006879 | cellular iron ion homeostasis |
S000005908 | IEP | Yeast | SGD_REF:S000043516|PMID:9726978 |
| Biological Process | GO:0006879 | cellular iron ion homeostasis |
S000005908 | IMP | Yeast | SGD_REF:S000043516|PMID:9726978 |
| Biological Process | GO:0015677 | copper ion import |
S000004204 | IDA | Yeast | SGD_REF:S000039247|PMID:7814363 |
| Biological Process | GO:0015677 | copper ion import |
S000001703 | IDA | Yeast | SGD_REF:S000045890|PMID:9153234 |
| Biological Process | GO:0015677 | copper ion import |
S000003974 | IGI | Yeast | SGD_REF:S000122922|PMID:17553781 |
| Biological Process | GO:0006880 | intracellular sequestering of iron ion |
S000003974 | IMP | Yeast | SGD_REF:S000123773|PMID:17681937 |
| Biological Process | GO:0006826 | iron ion transport |
S000004204 | IDA | Yeast | SGD_REF:S000044999|PMID:8164662 |
| Biological Process | GO:0006826 | iron ion transport |
S000001703 | IDA | Yeast | SGD_REF:S000044999|PMID:8164662 |
| Biological Process | GO:0042493 | response to drug |
RGD:620574 | IDA | Rat | RGD:1599677|PMID:16766636 |
| Biological Process | GO:0007584 | response to nutrient |
RGD:620574 | IEP | Rat | RGD:1599678|PMID:16784966 |
| Biological Process | GO:0015892 | siderophore-iron transport |
S000005908 | IMP | Yeast | SGD_REF:S000043516|PMID:9726978 |
| Biological Process | GO:0015892 | siderophore-iron transport |
S000005343 | IMP | Yeast | SGD_REF:S000059998|PMID:11120744 |
| Biological Process | GO:0030587 | sorocarp development |
DDB0191274 | IMP | Dicty | DDB_REF:11131|PMID:15950752 |
| Biological Process | GO:0030587 | sorocarp development |
DDB0191445 | IMP | Dicty | DDB_REF:11131|PMID:15950752 |
| Biological Process | GO:0030435 | sporulation |
DDB0191274 | IMP | Dicty | DDB_REF:11131|PMID:15950752 |
| Biological Process | GO:0030435 | sporulation |
DDB0191445 | IMP | Dicty | DDB_REF:11131|PMID:15950752 |
| Biological Process | GO:0042554 | superoxide release |
DDB0191445 | IMP | Dicty | DDB_REF:11131|PMID:15950752 |