| Category | ID | Term | DB Object | Evidence | Organism | Reference |
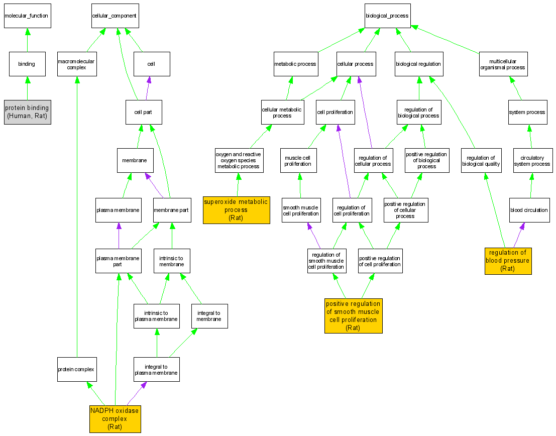
| Molecular Function | GO:0005515 | protein binding |
P13498 | IPI | Human | PMID:16326715 |
| Molecular Function | GO:0005515 | protein binding |
RGD:620573 | IPI | Rat | RGD:1580287|PMID:15322091 |
| Cellular Component | GO:0043020 | NADPH oxidase complex |
RGD:620573 | IDA | Rat | RGD:1580287|PMID:15322091 |
| Biological Process | GO:0048661 | positive regulation of smooth muscle cell proliferation |
RGD:620573 | IMP | Rat | RGD:1600794 |
| Biological Process | GO:0008217 | regulation of blood pressure |
RGD:620573 | IMP | Rat | RGD:1600795|PMID:16391171 |
| Biological Process | GO:0006801 | superoxide metabolic process |
RGD:620573 | IDA | Rat | RGD:1580287|PMID:15322091 |