| Category | ID | Term | DB Object | Evidence | Organism | Reference |
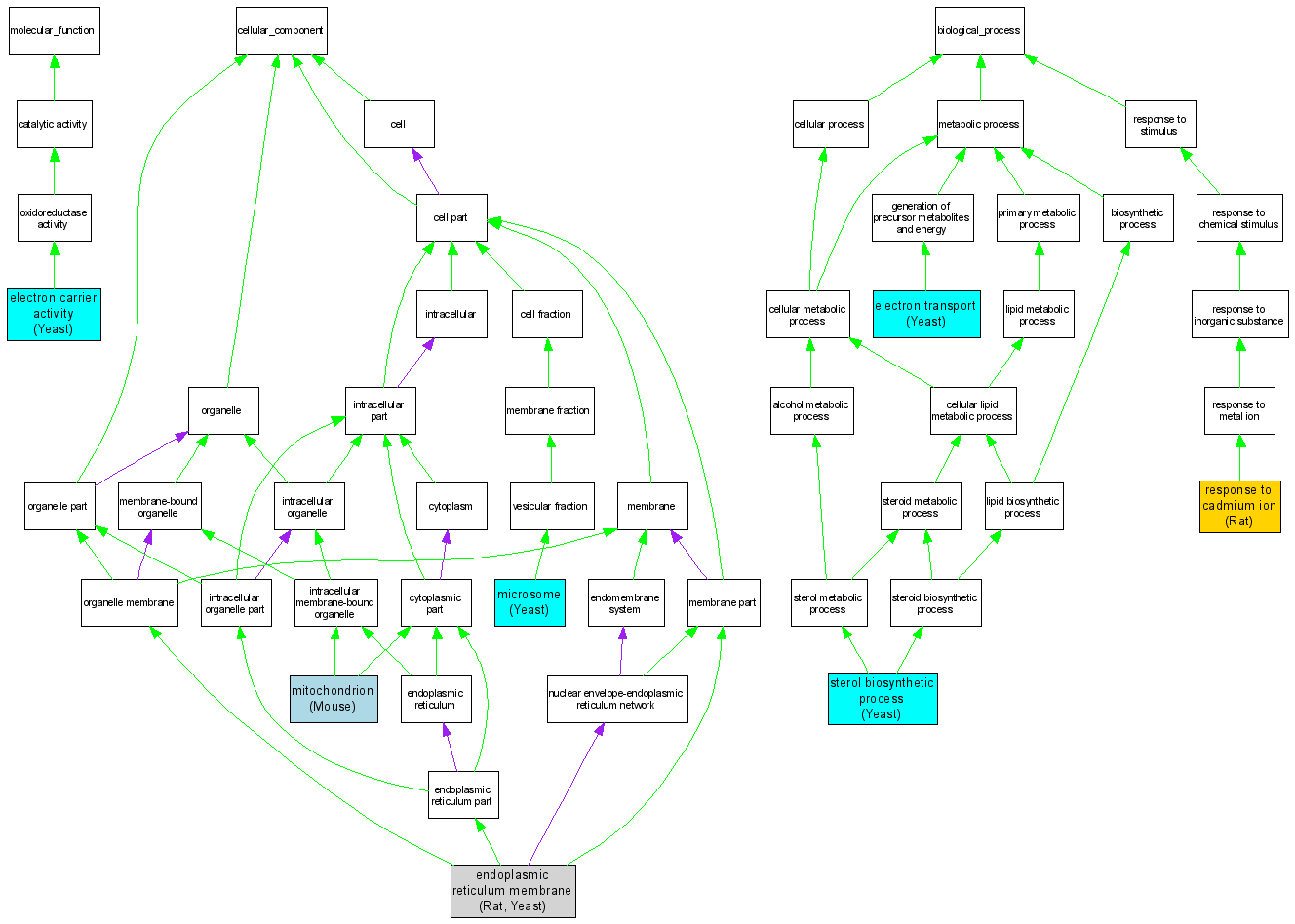
| Molecular Function | GO:0009055 | electron carrier activity |
S000005055 | IDA | Yeast | SGD_REF:S000062024|PMID:10622712 |
| Cellular Component | GO:0005789 | endoplasmic reticulum membrane |
RGD:620558 | IDA | Rat | RGD:1599660|PMID:12761189 |
| Cellular Component | GO:0005789 | endoplasmic reticulum membrane |
S000005055 | IDA | Yeast | SGD_REF:S000072636|PMID:12514182 |
| Cellular Component | GO:0005792 | microsome |
S000005055 | IDA | Yeast | SGD_REF:S000062024|PMID:10622712 |
| Cellular Component | GO:0005739 | mitochondrion |
MGI:1926952 | IDA | Mouse | MGI:MGI:2682130|PMID:14651853 |
| Biological Process | GO:0006118 | electron transport |
S000005055 | IDA | Yeast | SGD_REF:S000062024|PMID:10622712 |
| Biological Process | GO:0046686 | response to cadmium ion |
RGD:620558 | IEP | Rat | RGD:1599661|PMID:14595535 |
| Biological Process | GO:0016126 | sterol biosynthetic process |
S000005055 | IDA | Yeast | SGD_REF:S000062024|PMID:10622712 |