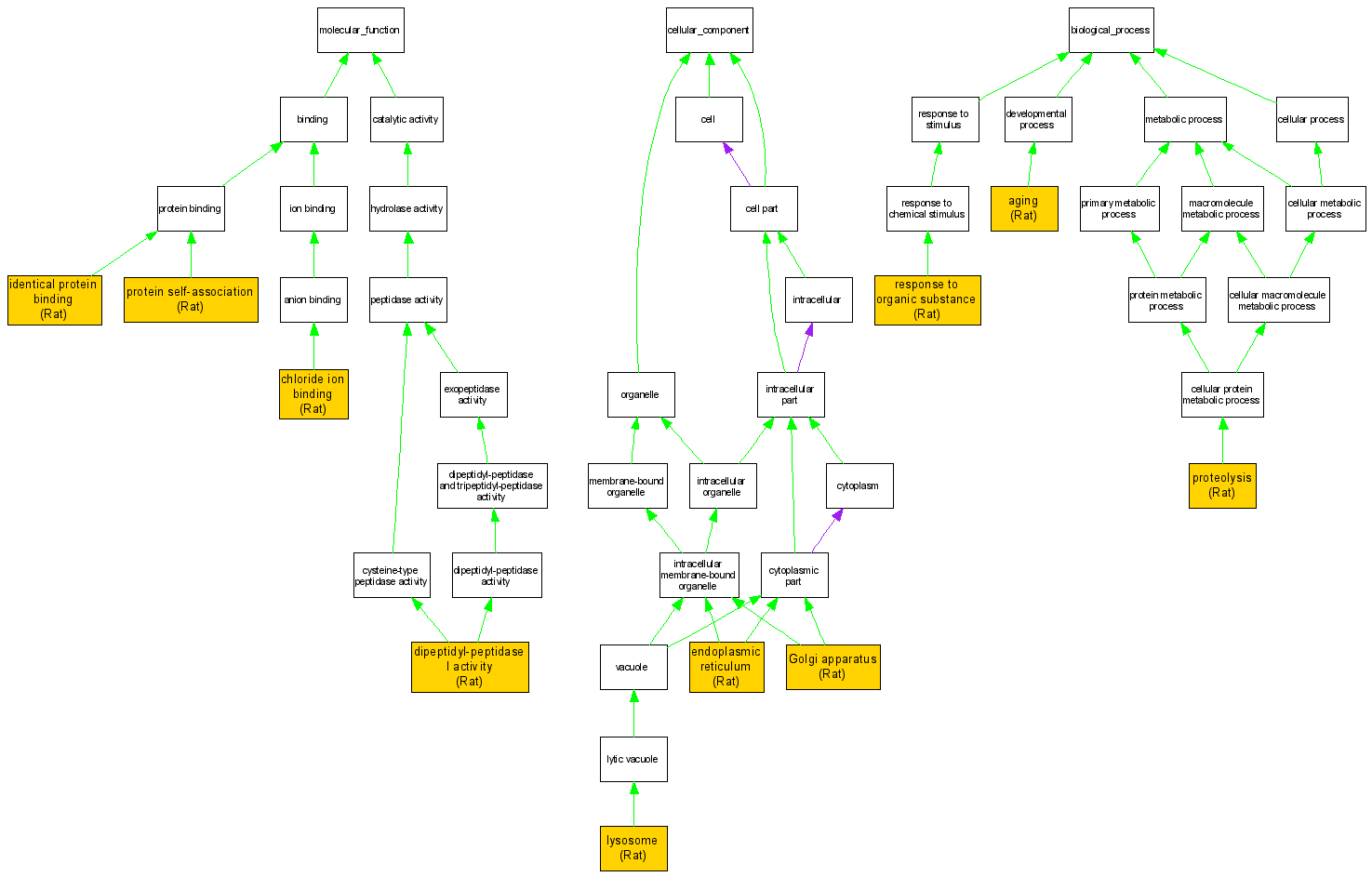
Compare GO annotations for CTSC and its orthologs

A table of the annotations represented in this image is provided below.
CategoryIDTermDB ObjectEvidenceOrganismReference
Molecular FunctionGO:0031404chloride ion binding RGD:2445IDARatRGD:1599641|PMID:11602245
Molecular FunctionGO:0004214dipeptidyl-peptidase I activity RGD:2445IDARatRGD:1599643|PMID:9882579
Molecular FunctionGO:0042802identical protein binding RGD:2445IDARatRGD:1599641|PMID:11602245
Molecular FunctionGO:0043621protein self-association RGD:2445IDARatRGD:1599641|PMID:11602245
Cellular ComponentGO:0005783endoplasmic reticulum RGD:2445IDARatRGD:1599650|PMID:4065148
Cellular ComponentGO:0005794Golgi apparatus RGD:2445IDARatRGD:1599650|PMID:4065148
Cellular ComponentGO:0005764lysosome RGD:2445IDARatRGD:1599644|PMID:8215389
Biological ProcessGO:0007568aging RGD:2445IEPRatRGD:1599647|PMID:3094018
Biological ProcessGO:0006508proteolysis RGD:2445IEPRatRGD:631244|PMID:11788364
Biological ProcessGO:0010033response to organic substance RGD:2445IDARatRGD:1599642|PMID:11367515