| Category | ID | Term | DB Object | Evidence | Organism | Reference |
|---|---|---|---|---|---|---|
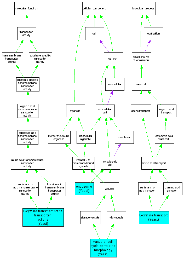
| Molecular Function | GO:0015184 | L-cystine transmembrane transporter activity | S000000671 | IGI | Yeast | SGD_REF:S000081946|PMID:15885099 |
| Cellular Component | GO:0005768 | endosome | S000000671 | IDA | Yeast | SGD_REF:S000081946|PMID:15885099 |
| Cellular Component | GO:0000324 | vacuole, cell cycle-correlated morphology | S000000671 | IDA | Yeast | SGD_REF:S000081946|PMID:15885099 |
| Biological Process | GO:0015811 | L-cystine transport | S000000671 | IGI | Yeast | SGD_REF:S000081946|PMID:15885099 |