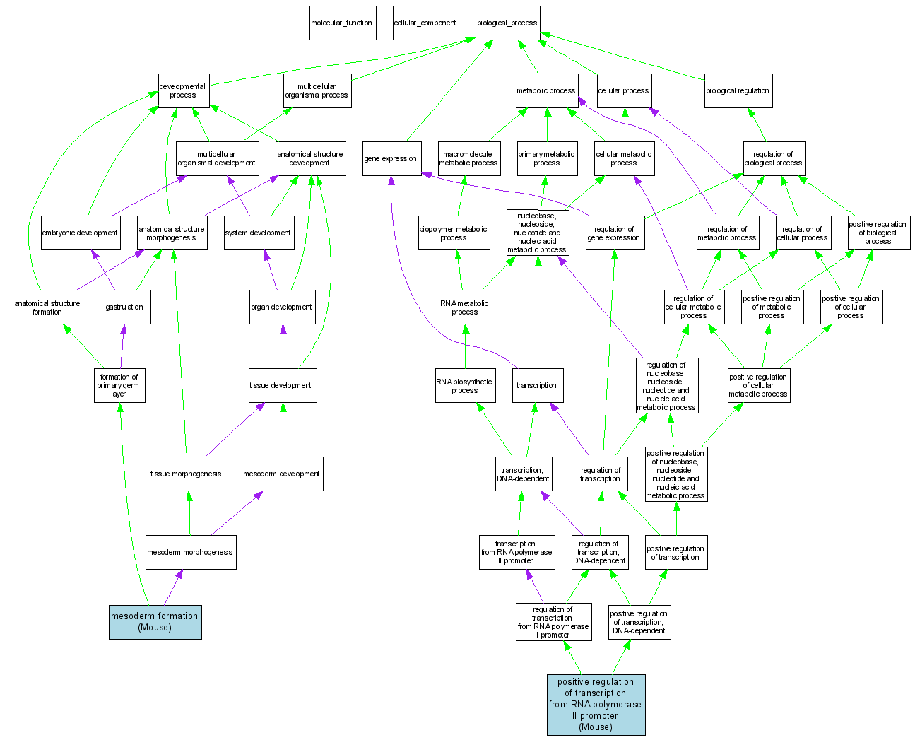
Compare GO annotations for CSMF and its orthologs

A table of the annotations represented in this image is provided below.
CategoryIDTermDB ObjectEvidenceOrganismReference
Biological ProcessGO:0001707mesoderm formation MGI:1352457IMPMouseMGI:MGI:3042044|PMID:13129926
Biological ProcessGO:0045944positive regulation of transcription from RNA polymerase II promoter MGI:1352457IDAMouseMGI:MGI:3047463|PMID:15155786
Biological ProcessGO:0045944positive regulation of transcription from RNA polymerase II promoter MGI:1352457IGIMouseMGI:MGI:3047463|PMID:15155786