| Category | ID | Term | DB Object | Evidence | Organism | Reference |
|---|---|---|---|---|---|---|
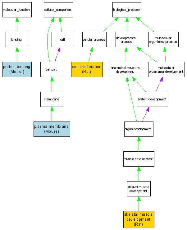
| Molecular Function | GO:0005515 | protein binding | MGI:1339758 | IPI | Mouse | MGI:MGI:2653734|PMID:12540842 |
| Cellular Component | GO:0005886 | plasma membrane | MGI:1339758 | IDA | Mouse | MGI:MGI:3576987|PMID:15860730 |
| Biological Process | GO:0008283 | cell proliferation | RGD:2425 | IDA | Rat | RGD:1599631|PMID:8641359 |
| Biological Process | GO:0007519 | skeletal muscle development | RGD:2425 | IEP | Rat | RGD:727559|PMID:1389227 |