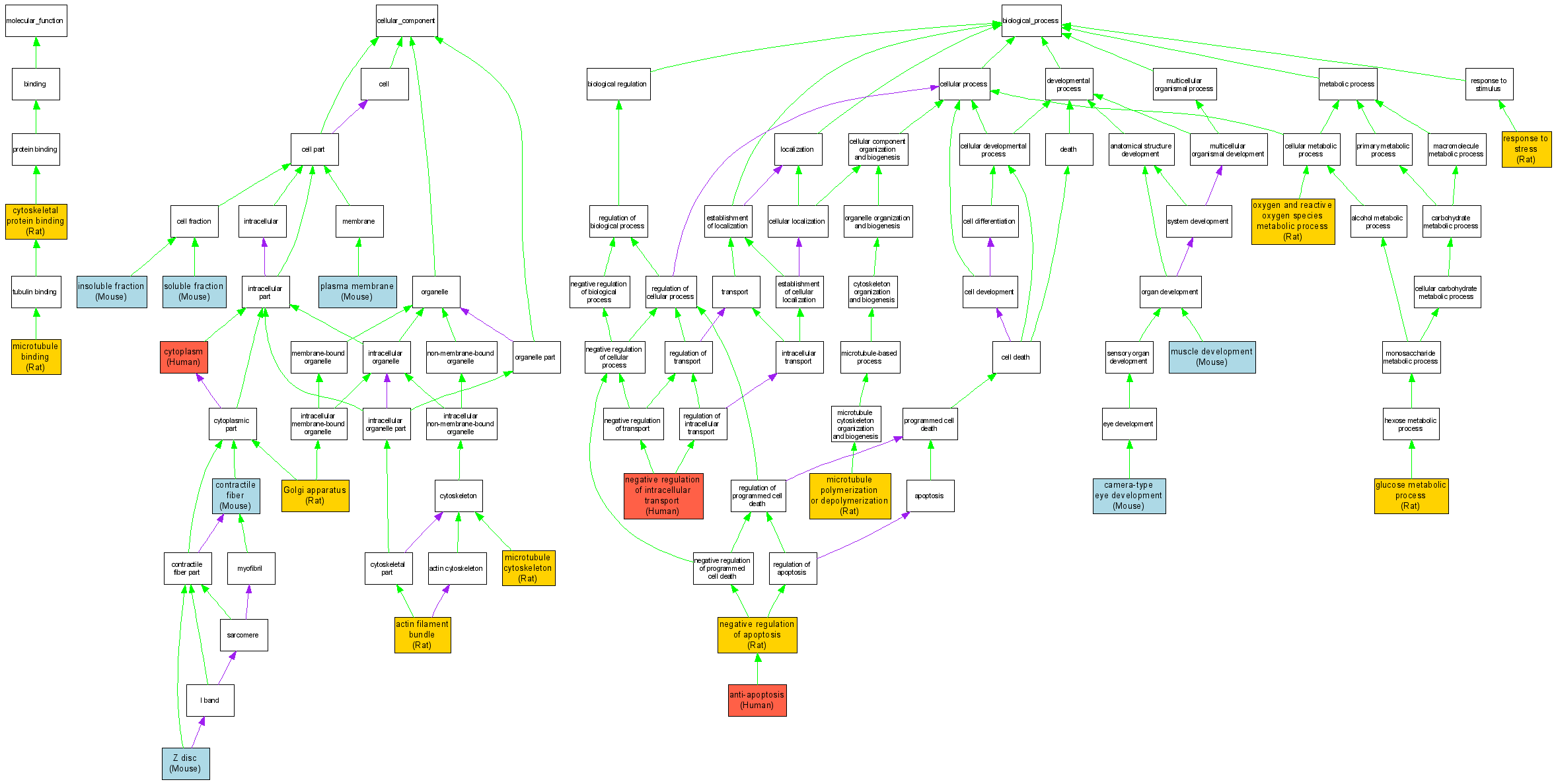
| Category | ID | Term | DB Object | Evidence | Organism | Reference |
| Molecular Function | GO:0008092 | cytoskeletal protein binding |
RGD:2414 | IDA | Rat | RGD:1598493|PMID:15075233 |
| Molecular Function | GO:0008017 | microtubule binding |
RGD:2414 | IDA | Rat | RGD:1598493|PMID:15075233 |
| Cellular Component | GO:0032432 | actin filament bundle |
RGD:2414 | IDA | Rat | RGD:1598494|PMID:10625651 |
| Cellular Component | GO:0043292 | contractile fiber |
MGI:88516 | IDA | Mouse | MGI:MGI:3028713|PMID:14627610 |
| Cellular Component | GO:0005737 | cytoplasm |
P02511 | IDA | Human | PMID:14752512 |
| Cellular Component | GO:0005794 | Golgi apparatus |
RGD:2414 | IDA | Rat | RGD:1598492|PMID:15339919 |
| Cellular Component | GO:0005626 | insoluble fraction |
MGI:88516 | IDA | Mouse | MGI:MGI:3028713|PMID:14627610 |
| Cellular Component | GO:0015630 | microtubule cytoskeleton |
RGD:2414 | IDA | Rat | RGD:1598493|PMID:15075233 |
| Cellular Component | GO:0005886 | plasma membrane |
MGI:88516 | IDA | Mouse | MGI:MGI:3028713|PMID:14627610 |
| Cellular Component | GO:0005625 | soluble fraction |
MGI:88516 | IDA | Mouse | MGI:MGI:3028713|PMID:14627610 |
| Cellular Component | GO:0030018 | Z disc |
MGI:88516 | IDA | Mouse | MGI:MGI:3028713|PMID:14627610 |
| Biological Process | GO:0006916 | anti-apoptosis |
P02511 | IDA | Human | PMID:14752512 |
| Biological Process | GO:0043010 | camera-type eye development |
MGI:88516 | IGI | Mouse | MGI:MGI:2682441|PMID:12546709 |
| Biological Process | GO:0006006 | glucose metabolic process |
RGD:2414 | IMP | Rat | RGD:1598485|PMID:15358243 |
| Biological Process | GO:0031109 | microtubule polymerization or depolymerization |
RGD:2414 | IMP | Rat | RGD:1598493|PMID:15075233 |
| Biological Process | GO:0007517 | muscle development |
MGI:88516 | IGI | Mouse | MGI:MGI:2154007|PMID:11687538 |
| Biological Process | GO:0043066 | negative regulation of apoptosis |
RGD:2414 | IMP | Rat | RGD:1598485|PMID:15358243 |
| Biological Process | GO:0032387 | negative regulation of intracellular transport |
P02511 | IDA | Human | PMID:14752512 |
| Biological Process | GO:0006800 | oxygen and reactive oxygen species metabolic process |
RGD:2414 | IMP | Rat | RGD:1598485|PMID:15358243 |
| Biological Process | GO:0006950 | response to stress |
RGD:2414 | IPI | Rat | RGD:704398|PMID:11945023 |