| Category | ID | Term | DB Object | Evidence | Organism | Reference |
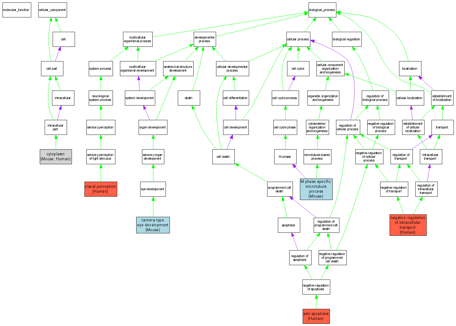
| Cellular Component | GO:0005737 | cytoplasm |
MGI:88515 | IDA | Mouse | MGI:MGI:2653777|PMID:12584250 |
| Cellular Component | GO:0005737 | cytoplasm |
P02489 | IDA | Human | PMID:14752512 |
| Biological Process | GO:0006916 | anti-apoptosis |
P02489 | IDA | Human | PMID:14752512 |
| Biological Process | GO:0043010 | camera-type eye development |
MGI:88515 | IGI | Mouse | MGI:MGI:2682441|PMID:12546709 |
| Biological Process | GO:0000072 | M phase specific microtubule process |
MGI:88515 | IMP | Mouse | MGI:MGI:2653777|PMID:12584250 |
| Biological Process | GO:0032387 | negative regulation of intracellular transport |
P02489 | IDA | Human | PMID:14752512 |
| Biological Process | GO:0007601 | visual perception |
P02489 | IMP | Human | PMID:14512969 |