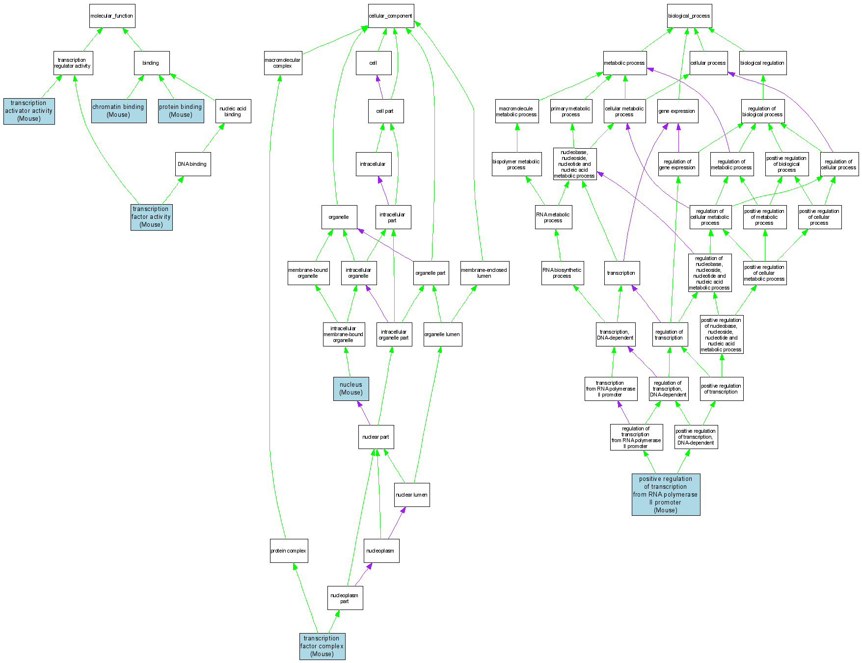
| Category | ID | Term | DB Object | Evidence | Organism | Reference |
| Molecular Function | GO:0003682 | chromatin binding |
MGI:1194883 | IDA | Mouse | MGI:MGI:2684525|PMID:14613968 |
| Molecular Function | GO:0005515 | protein binding |
MGI:1194883 | IPI | Mouse | MGI:MGI:3574255|PMID:15689355 |
| Molecular Function | GO:0005515 | protein binding |
MGI:1194883 | IPI | Mouse | MGI:MGI:2684525|PMID:14613968 |
| Molecular Function | GO:0016563 | transcription activator activity |
MGI:1194883 | IDA | Mouse | MGI:MGI:3628739|PMID:16539743 |
| Molecular Function | GO:0003700 | transcription factor activity |
MGI:1194883 | IDA | Mouse | MGI:MGI:3574255|PMID:15689355 |
| Cellular Component | GO:0005634 | nucleus |
MGI:1194883 | IDA | Mouse | MGI:MGI:3574255|PMID:15689355 |
| Cellular Component | GO:0005667 | transcription factor complex |
MGI:1194883 | IDA | Mouse | MGI:MGI:3574255|PMID:15689355 |
| Biological Process | GO:0045944 | positive regulation of transcription from RNA polymerase II promoter |
MGI:1194883 | IGI | Mouse | MGI:MGI:3624051|PMID:12407160 |
| Biological Process | GO:0045944 | positive regulation of transcription from RNA polymerase II promoter |
MGI:1194883 | IDA | Mouse | MGI:MGI:3624051|PMID:12407160 |
| Biological Process | GO:0045944 | positive regulation of transcription from RNA polymerase II promoter |
MGI:1194883 | IDA | Mouse | MGI:MGI:2684525|PMID:14613968 |
| Biological Process | GO:0045944 | positive regulation of transcription from RNA polymerase II promoter |
MGI:1194883 | IDA | Mouse | MGI:MGI:3574255|PMID:15689355 |
| Biological Process | GO:0045944 | positive regulation of transcription from RNA polymerase II promoter |
MGI:1194883 | IDA | Mouse | MGI:MGI:3628739|PMID:16539743 |