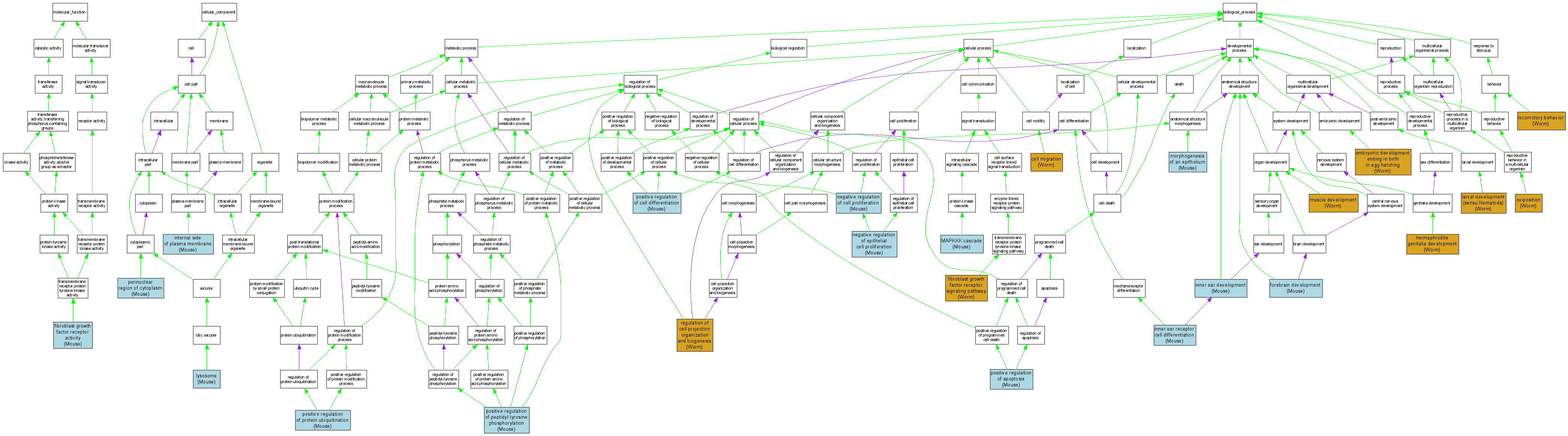
| Category | ID | Term | DB Object | Evidence | Organism | Reference |
| Molecular Function | GO:0005007 | fibroblast growth factor receptor activity |
MGI:95524 | IDA | Mouse | MGI:MGI:3032479|PMID:14699054 |
| Cellular Component | GO:0009898 | internal side of plasma membrane |
MGI:95524 | IDA | Mouse | MGI:MGI:3032479|PMID:14699054 |
| Cellular Component | GO:0005764 | lysosome |
MGI:95524 | IDA | Mouse | MGI:MGI:3032479|PMID:14699054 |
| Cellular Component | GO:0048471 | perinuclear region of cytoplasm |
MGI:95524 | IDA | Mouse | MGI:MGI:3032479|PMID:14699054 |
| Biological Process | GO:0016477 | cell migration |
WBGene00001184 | IMP | Worm | WB:WBPaper00002331|PMID:7585964 |
| Biological Process | GO:0009792 | embryonic development ending in birth or egg hatching |
WBGene00001184 | IMP | Worm | WB:WBPaper00027756|PMID:16845399 |
| Biological Process | GO:0008543 | fibroblast growth factor receptor signaling pathway |
MGI:95524 | IDA | Mouse | MGI:MGI:3032479|PMID:14699054 |
| Biological Process | GO:0008543 | fibroblast growth factor receptor signaling pathway |
WBGene00001184 | IMP | Worm | WB:WBPaper00002331|PMID:7585964 |
| Biological Process | GO:0030900 | forebrain development |
MGI:95524 | IMP | Mouse | MGI:MGI:3529735|PMID:15708559 |
| Biological Process | GO:0040035 | hermaphrodite genitalia development |
WBGene00001184 | IMP | Worm | WB:WBPaper00006395|PMID:14551910 |
| Biological Process | GO:0048839 | inner ear development |
MGI:95524 | IMP | Mouse | MGI:MGI:3695846|PMID:17117437 |
| Biological Process | GO:0060113 | inner ear receptor cell differentiation |
MGI:95524 | IMP | Mouse | MGI:MGI:3695846|PMID:17117437 |
| Biological Process | GO:0002119 | larval development (sensu Nematoda) |
WBGene00001184 | IMP | Worm | WB:WBPaper00004943|PMID:11689700 |
| Biological Process | GO:0007626 | locomotory behavior |
WBGene00001184 | IMP | Worm | WB:WBPaper00006395|PMID:14551910 |
| Biological Process | GO:0000165 | MAPKKK cascade |
MGI:95524 | IDA | Mouse | MGI:MGI:3032479|PMID:14699054 |
| Biological Process | GO:0002009 | morphogenesis of an epithelium |
MGI:95524 | IMP | Mouse | MGI:MGI:3695846|PMID:17117437 |
| Biological Process | GO:0007517 | muscle development |
WBGene00001184 | IMP | Worm | WB:WBPaper00027119|PMID:16495308 |
| Biological Process | GO:0008285 | negative regulation of cell proliferation |
MGI:95524 | IMP | Mouse | MGI:MGI:3529735|PMID:15708559 |
| Biological Process | GO:0050680 | negative regulation of epithelial cell proliferation |
MGI:95524 | IMP | Mouse | MGI:MGI:3712676|PMID:17192470 |
| Biological Process | GO:0018991 | oviposition |
WBGene00001184 | IMP | Worm | WB:WBPaper00005654|PMID:12529635 |
| Biological Process | GO:0018991 | oviposition |
WBGene00001184 | IMP | Worm | WB:WBPaper00004943|PMID:11689700 |
| Biological Process | GO:0043065 | positive regulation of apoptosis |
MGI:95524 | IMP | Mouse | MGI:MGI:3529735|PMID:15708559 |
| Biological Process | GO:0045597 | positive regulation of cell differentiation |
MGI:95524 | IMP | Mouse | MGI:MGI:2429373|PMID:12417662 |
| Biological Process | GO:0045597 | positive regulation of cell differentiation |
MGI:95524 | IMP | Mouse | MGI:MGI:3695846|PMID:17117437 |
| Biological Process | GO:0050731 | positive regulation of peptidyl-tyrosine phosphorylation |
MGI:95524 | IDA | Mouse | MGI:MGI:3032479|PMID:14699054 |
| Biological Process | GO:0031398 | positive regulation of protein ubiquitination |
MGI:95524 | IDA | Mouse | MGI:MGI:3032479|PMID:14699054 |
| Biological Process | GO:0031344 | regulation of cell projection organization and biogenesis |
WBGene00001184 | IMP | Worm | WB:WBPaper00027119|PMID:16495308 |