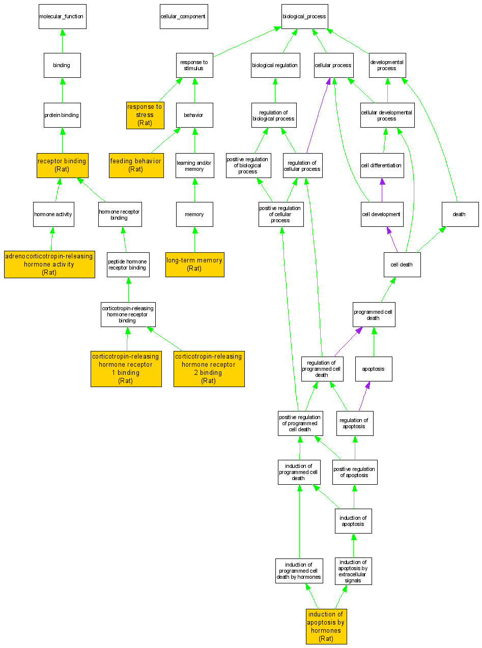
| Category | ID | Term | DB Object | Evidence | Organism | Reference |
| Molecular Function | GO:0017045 | adrenocorticotropin-releasing hormone activity |
RGD:620505 | IDA | Rat | RGD:625745|PMID:12361983 |
| Molecular Function | GO:0051430 | corticotropin-releasing hormone receptor 1 binding |
RGD:620505 | IDA | Rat | RGD:1358326|PMID:12942143 |
| Molecular Function | GO:0051431 | corticotropin-releasing hormone receptor 2 binding |
RGD:620505 | IDA | Rat | RGD:1358326|PMID:12942143 |
| Molecular Function | GO:0005102 | receptor binding |
RGD:620505 | IDA | Rat | RGD:625745|PMID:12361983 |
| Biological Process | GO:0007631 | feeding behavior |
RGD:620505 | IMP | Rat | RGD:704396|PMID:12559107 |
| Biological Process | GO:0008628 | induction of apoptosis by hormones |
RGD:620505 | IDA | Rat | RGD:1358682|PMID:11790788 |
| Biological Process | GO:0007616 | long-term memory |
RGD:620505 | IDA | Rat | RGD:625745|PMID:12361983 |
| Biological Process | GO:0006950 | response to stress |
RGD:620505 | IDA | Rat | RGD:625745|PMID:12361983 |