| Category | ID | Term | DB Object | Evidence | Organism | Reference |
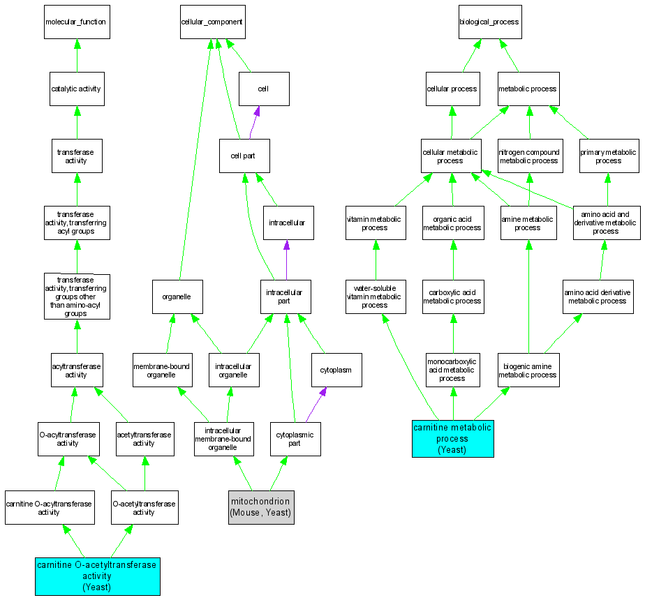
| Molecular Function | GO:0004092 | carnitine O-acetyltransferase activity |
S000004506 | IMP | Yeast | SGD_REF:S000058474|PMID:8420957 |
| Cellular Component | GO:0005739 | mitochondrion |
MGI:109501 | IDA | Mouse | MGI:MGI:2682130|PMID:14651853 |
| Cellular Component | GO:0005739 | mitochondrion |
S000004506 | IDA | Yeast | SGD_REF:S000075100|PMID:14576278 |
| Cellular Component | GO:0005739 | mitochondrion |
S000004506 | IDA | Yeast | SGD_REF:S000117178|PMID:16823961 |
| Biological Process | GO:0009437 | carnitine metabolic process |
S000004506 | IMP | Yeast | SGD_REF:S000060344|PMID:11329169 |