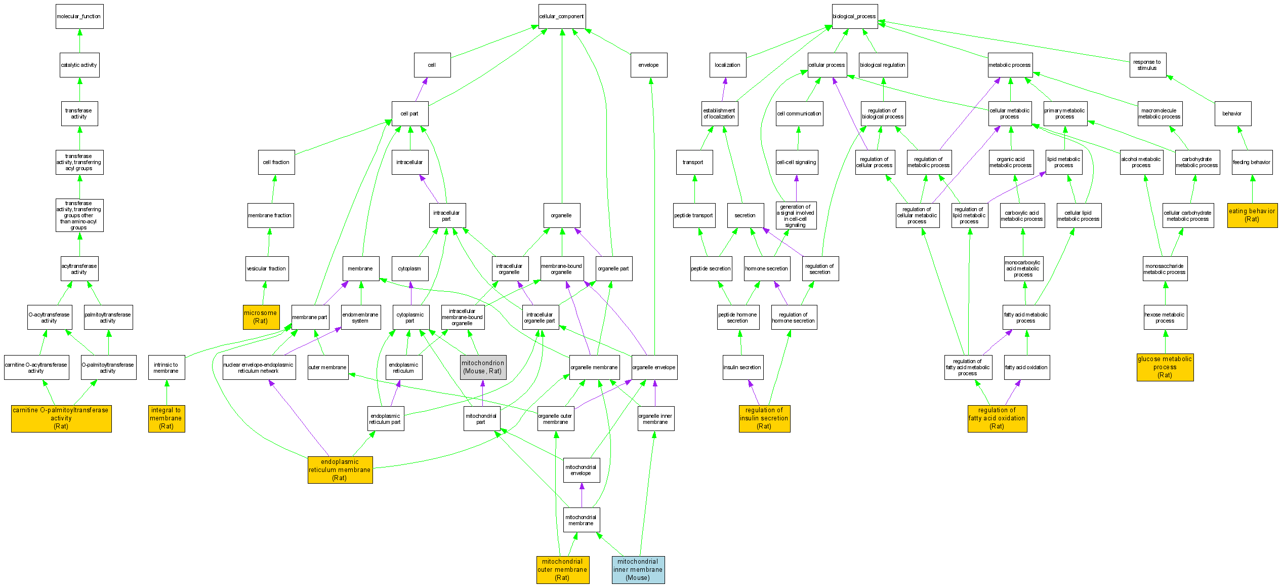
| Category | ID | Term | DB Object | Evidence | Organism | Reference |
| Molecular Function | GO:0004095 | carnitine O-palmitoyltransferase activity |
RGD:2396 | IMP | Rat | RGD:1303394|PMID:9169604 |
| Molecular Function | GO:0004095 | carnitine O-palmitoyltransferase activity |
RGD:2396 | IDA | Rat | RGD:1600740|PMID:15247243 |
| Molecular Function | GO:0004095 | carnitine O-palmitoyltransferase activity |
RGD:2396 | IDA | Rat | RGD:1298783|PMID:11790778 |
| Molecular Function | GO:0004095 | carnitine O-palmitoyltransferase activity |
RGD:2396 | IDA | Rat | RGD:1298597|PMID:11988095 |
| Molecular Function | GO:0004095 | carnitine O-palmitoyltransferase activity |
RGD:2396 | IDA | Rat | RGD:1600736|PMID:12499375 |
| Molecular Function | GO:0004095 | carnitine O-palmitoyltransferase activity |
RGD:2396 | IDA | Rat | RGD:1600737|PMID:12540837 |
| Molecular Function | GO:0004095 | carnitine O-palmitoyltransferase activity |
RGD:2396 | IDA | Rat | RGD:1298786|PMID:12826662 |
| Molecular Function | GO:0004095 | carnitine O-palmitoyltransferase activity |
RGD:2396 | IDA | Rat | RGD:1600739|PMID:14711372 |
| Molecular Function | GO:0004095 | carnitine O-palmitoyltransferase activity |
RGD:2396 | IMP | Rat | RGD:1600734|PMID:12351641 |
| Cellular Component | GO:0005789 | endoplasmic reticulum membrane |
RGD:2396 | IDA | Rat | RGD:1600735|PMID:12401113 |
| Cellular Component | GO:0016021 | integral to membrane |
RGD:2396 | IDA | Rat | RGD:1600741|PMID:16908527 |
| Cellular Component | GO:0005792 | microsome |
RGD:2396 | IDA | Rat | RGD:1600735|PMID:12401113 |
| Cellular Component | GO:0005743 | mitochondrial inner membrane |
MGI:1098296 | IDA | Mouse | MGI:MGI:3590069|PMID:12865426 |
| Cellular Component | GO:0005741 | mitochondrial outer membrane |
RGD:2396 | IDA | Rat | RGD:1303394|PMID:9169604 |
| Cellular Component | GO:0005741 | mitochondrial outer membrane |
RGD:2396 | IDA | Rat | RGD:1600733|PMID:11087756 |
| Cellular Component | GO:0005741 | mitochondrial outer membrane |
RGD:2396 | IDA | Rat | RGD:1600740|PMID:15247243 |
| Cellular Component | GO:0005741 | mitochondrial outer membrane |
RGD:2396 | IDA | Rat | RGD:1600741|PMID:16908527 |
| Cellular Component | GO:0005739 | mitochondrion |
MGI:1098296 | IDA | Mouse | MGI:MGI:2682130|PMID:14651853 |
| Cellular Component | GO:0005739 | mitochondrion |
RGD:2396 | IDA | Rat | RGD:1298783|PMID:11790778 |
| Cellular Component | GO:0005739 | mitochondrion |
RGD:2396 | IDA | Rat | RGD:1600737|PMID:12540837 |
| Biological Process | GO:0042755 | eating behavior |
RGD:2396 | IMP | Rat | RGD:1600738|PMID:12754501 |
| Biological Process | GO:0006006 | glucose metabolic process |
RGD:2396 | IMP | Rat | RGD:1600738|PMID:12754501 |
| Biological Process | GO:0046320 | regulation of fatty acid oxidation |
RGD:2396 | IMP | Rat | RGD:1298597|PMID:11988095 |
| Biological Process | GO:0050796 | regulation of insulin secretion |
RGD:2396 | IMP | Rat | RGD:1298597|PMID:11988095 |